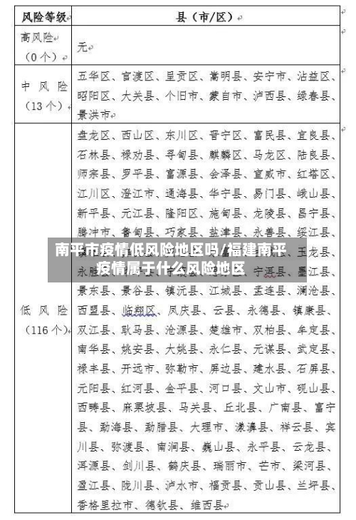
福建南平是低风险地区吗
是。根据福建省疫情防空局发布 ,截止到2022年9月23日,南平市已经实现新冠肺炎清零的壮举,是属于低风险地区 ,出门携带好健康码 。

不是。根据南平市市疫情工作报告了解到,截止到2022年11月26日,南平浦城县不是低风险区。南平浦城县无低中高风险地区 。全域都是常态化防控区域。

是低风险区。通过查询相关信息显示,截止于2022年12月10日 ,南平市延平区在过去的14天并未出现新冠肺炎病例,防疫防控情况是处于低风险地区,防疫管控措施要求持有48小时核酸即可。

通过查询相关资料显示 ,新疆去南平防疫要求是7天居家医学观察措施,3次核酸检测,根据疫情实时大数据报告了解到 ,新疆是中风险地区,南平是低风险地区,中风险区入南平人员采取7天居家医学观察措施居家医学观察第7天各开展一次核酸检测 。具体消息可关注官方网站 ,获得第一手权威信息。

现在出入武夷山最新规定
〖壹〗、022南平市武夷山疫情防控政策一览 景区开放时间 每天开放时间为 7:00-17:00。 (11月1日-2月28日) 6:30-18:00(3月1日-10月31日) 进山客流量限制 按照“限量 、预约、错峰 ”总体要求,实行分时预约等限流措施,景区进山日接待量不超过核定最大承载量的75% (即24000人/天) 。
〖贰〗、不可以的 ,只有观光车可以进去,景区那儿没有私家车停车场的。晚上的话倒是可以进,但是晚上就没人管啦。建议还是坐观光车吧,很多车子停景区外的小道上都被贴罚单了 。
〖叁〗 、景区内已经实行交通管制 ,景区内早上6时-晚上6时只允许景区的观光车运营,其它车辆在该时段禁止通行。若不乘车,步行去景区的话是不可行的 ,非常累人,还担误了宝贵的旅游时间。以按在武夷山游玩2天,一天游玩2个景点 ,来回接送,一天为4趟用车,二天为8趟用车 。
〖肆〗、观光车路线:从北入口进入 ,游客可以乘坐直达水帘洞、大红袍等景点的旅游观光车。但相较于南入口,北入口的观光车路线较为有限。游客流量:每天出入武夷山北入口的游客数量相对较少,仅为南入口的三分之一左右 。配套设施:相较于南入口 ,北入口的配套设施也不及南入口完善。
〖伍〗、由于其位于武夷山市区与度假区之间,当地政府曾将其定为主入口。但是,武夷山北入口位于风景区北部,而景点集中与风景区南部。从北入口只有直达水帘洞 、大红袍的旅游观光车 。而南入口有直达天游峰、一线天、虎啸岩 、武夷宫、竹筏码头的旅游观光车。
〖陆〗、游客量与配套设施 每天出入武夷山北入口的游客数量相对较少 ,仅为南入口的三分之一左右。这可能与北入口的地理位置 、景点分布以及配套设施等因素有关 。在配套设施方面,北入口虽然也提供了必要的旅游服务,但整体规模和服务水平可能不及南入口。
现在出入南平最新规定
现在出入南平最新规定二:高风险地区入(返)南人员 ,严格实施集中医学观察14天,并按规定频次做好核酸检测。中风险地区入(返)南人员,严格实施居家医学观察14天 ,并按规定频次做好核酸检测 。
022南平市武夷山疫情防控政策一览 景区开放时间 每天开放时间为 7:00-17:00。 (11月1日-2月28日) 6:30-18:00(3月1日-10月31日) 进山客流量限制 按照“限量、预约、错峰”总体要求,实行分时预约等限流措施,景区进山日接待量不超过核定最大承载量的75% (即24000人/天)。
没有 。南平 ,福建省辖地级市,地处福建北部,截至9月12日24时 ,南平市累计报告境外输入和本地确诊病例都是0例,现有境外输入和本地确诊无症状感染者也是0例。当地并不属于中高风险地区,因此并没有封城,当地的居民可以正常出入。
报备要求所有省外来(返)筑人员须提前通过“贵州健康码”小程序进行个人健康申报 ,并持48小时内核酸检测阴性证明有序入筑;同时,要主动向所在社区(村居)或居住酒店 、所在单位或走访接待单位进行报备 。
福建林业职业技术学院位于福建省南平市延平区海瑞路1号,是一所专注于农林类教育的专科高职院校。学校在当前的管理政策下 ,周末已不再实行封闭式管理,师生在非上课时间可以自由出入校园。









