浙江算疫情地区吗(浙江算不算疫区)

就近来来看,浙江到底算不算是高风险地区

〖壹〗 、综上所述 ,虽然浙江省存在中高风险区域,但通过全社会的共同努力,我们有信心和能力控制疫情 ,保障人民的生命安全和身体健康。

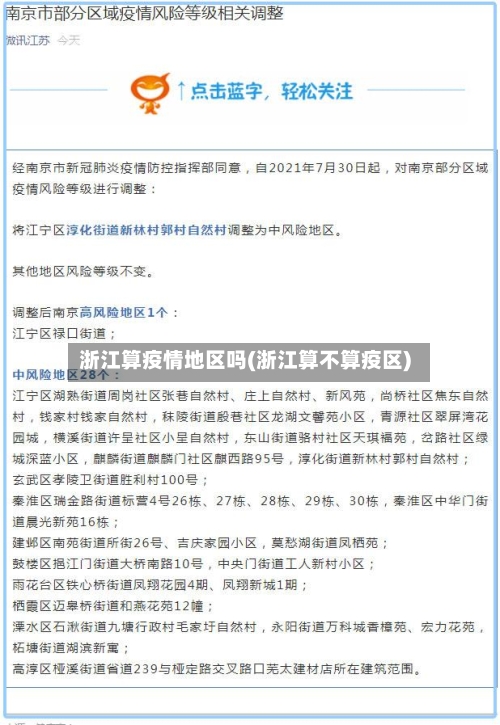
浙江算疫情地区吗(浙江算不算疫区)-第1张图片

〖贰〗、就近来来看,浙江不算是高风险地区 。浙江省内近来没有疫情中高地区,所以它不算是一个高风险的地区。但是!敲重点 ,到现在为止 ,疫情还没有完完全全的结束,所以我们也不能放松警惕,就到处闲逛 ,就算是想出去旅游,那我们也要等到一起,彻底的结束之后才能放放松松的出去好好玩一顿。

浙江算疫情地区吗(浙江算不算疫区)-第2张图片

〖叁〗、通过查询相关资料显示 ,截止2022年9月6日,浙江恢复正常了不算高风险地区了 。浙江省新型冠状病毒肺炎疫情防控第九十八场新闻发布会在杭州举行。会上表示浙江中高风险地区已实现动态清零,全省均为低风险地区。

浙江算疫情地区吗(浙江算不算疫区)-第3张图片

浙江省是否中高风险地区

截至近来 ,国内共有2个高风险地区,76个中风险地区,主要分布在陕西省 、河南省、浙江省等地 ,以下为详细信息(数据不包括港澳台地区):高风险地区:具体地区名单会随疫情形势动态调整,可通过权威渠道实时查询 。

浙江省不是中高风险地区 。疫情得到有效控制:根据国家和地方卫生健康部门的监测和评估,浙江省通过加强疫情防控措施 ,如入境人员管理、社区防控 、医疗救治以及疫苗接种等 ,已经有效地控制了疫情的传播。风险等级评估:近来,浙江省的疫情风险已经降至低风险地区,意味着在浙江省内 ,疫情传播的风险相对较低。

因此,从当前的情况来看,浙江省不是中高风险地区 。但是 ,我们仍需要保持警惕,做好个人防护和疫情防控工作,共同维护健康和安全的生活环境。

有疫情省份(浙江省除外)低风险地区来滨返滨人员 须持48小时内核酸检测阴性证明方可来滨返滨。若未持有证明 ,可能需在抵滨后补检或配合其他健康管理措施 。中高风险地区及关联区域来滨返滨人员 中高风险地区内人员:实行“14+7”管理措施,即14天集中隔离医学观察+7天居家健康观察。

浙江省近来划定了部分中风险区域,主要集中在宁波和绍兴等地 ,共计有6个中风险地区,但嘉兴并不在其中。浙江省近来没有高风险区域 。风险地区人员管理 对于中高风险地区来浙返浙人员,浙江省采取了严格的健康管理措施 ,如“14+7 ”健康管理 ,即14天集中隔离医学观察和7天居家健康监测。

浙江哪几个地方疫情严重

〖壹〗 、浙江疫情较为严重的地区主要包括杭州、宁波和温州。杭州:作为浙江省的省会,人口密集,经济发达 ,因此在疫情爆发时受到了较大的影响 。特别是在某些疫情高峰期间,杭州的疫情形势一度十分严峻。宁波:作为一个重要的港口城市,世界交往频繁 ,这也增加了疫情输入的风险。在疫情爆发期间,宁波的多个区域都出现了聚集性疫情 。

〖贰〗、都掌握的明明白白这就是让全国人民都为之震惊的好市长,另外浙江省温州市派出大量医疗队进驻武汉帮助兄弟省市 ,而温州市也是疫情的重灾区之一,如此有情有义让人称赞 。其次,浙江省人民的互帮互助。

〖叁〗 、从地理位置来看的话 ,温州在浙江省的东部,距离福建比较近。从温州到武汉距离很远,将近1000公里的距离 ,按道理来说是不可能跟疫情有关的 。然而事实并非如此 ,温州的疫情在全国都算是比较严重的地方。可能我们都听过一个电视剧,叫做《温州一家人》,也听说过一个地方叫温州皮革厂。

〖肆〗、浙江疫情最严重的城市是温州 。据公开信息查明 ,截至2023年1月4日,浙江高风险地区有四个,其中居首位的城市为温州。浙江地区近来没有低、高风险区域 ,都是常态化防控区,自2023年1月8日起,对新型冠状病毒实施乙类乙管 ,实施后不再实行隔离措施。不再判定密切接触者 。不再划定高低风险区。

〖伍〗 、杭州,宁波。浙江的杭州,宁波这两个地方疫情严重 。首先浙江新增22+32 ,其中杭州7例,宁波26例。其次其余地区也出现了零星感染。

〖陆〗、温州 。温州是浙江省辖地级市,地处中国华东地区、浙江东南部 、瓯江下游南岸 ,根据相关资料查询显示 ,截止到2022年8月30日,浙江温州现有确诊人数已经多达49人,是浙江疫情最严重的城市 。

每经16点丨国家卫健委:上海、浙江和江苏疫情病毒高度同源

国家卫健委表示上海 、浙江和江苏三地疫情病毒高度同源 ,属于同一起关联疫情。具体信息如下:疫情关联情况:12月11日下午国务院联防联控机制新闻发布会上,国家卫健委疾控局副局长吴良有介绍,上海、浙江和江苏三地疫情病例的病毒基因组序列高度同源 ,为同一起关联疫情。

国家卫健委表示,将坚持动态清零总方针,出现一起扑灭一起 ,以最快的速度、最小的代价控制疫情扩散蔓延 。具体措施和当前疫情形势如下:当前全国疫情形势我国总体疫情形势保持相对平稳,但呈现局部高度聚集 、全国多点散发的特征:内蒙古满洲里:疫情已连续11天无新增,基本得到控制。

溯源结果:经市疾控中心实验室基因测序并经中国疾控中心确认 ,3例病例所感染的新冠病毒为Delta变异株,病毒序列高度同源,为同一传播链。

月11日国务院联防联控机制新闻发布会通报称 ,经过国家卫健委病毒学研究结果确定 ,近期浙江本土病例(包括宁波)与上海 、江苏两地疫情病例的病毒基因组序列高度同源,为同一起关联疫情 。经过宁波市疾控中心病例标本三代测序,结果为德尔塔变异株(AY.4进化分支)华沙株。这是属于这个病毒本身的一个特征。

月11日国务院联防联控机制新闻发布会通报称 ,经过国家卫健委病毒学研究结果确定,近期浙江本土病例(包括宁波)与上海、江苏两地疫情病例的病毒基因组序列高度同源,为同一起关联疫情 。经过宁波市疾控中心病例标本三代测序 ,结果为德尔塔变异株(AY.4进化分支)华沙株。

疫情防控风口突变,三年等待终见曙光

〖壹〗、疫情防控政策近期密集调整,标志着防控策略从“严格管控”向“科学精准 、平稳过渡”转变,核心目的是适应病毒变异特征、减少对经济社会的影响 ,并为春运期间的人口流动和长期与病毒共存做准备。

〖贰〗、这一过程中,基层党组织的战斗堡垒作用与党员干部的先锋模范精神,成为统筹疫情防控与经济社会发展的关键力量 。结语:疫情三年 ,基层党组织与党员干部以行动诠释责任与担当,从“排头兵 ”到“主心骨”再到“贴心人”,他们始终站在抗疫最前沿。如今 ,随着政策优化与经济复苏 ,这场全民战役的胜利曙光已现。

〖叁〗 、疫情之下皆不易,曙光在即莫慌张 。再呼动态清零好,成本决定最应当 。严密防控显人性 ,责任担当不可忘。全面筛查最科学,大海捞针亦无妨。

〖肆〗、团结一心,共克时艰:早安!让我们继续努力 ,团结一心,早日打赢这场抗击疫情的阻击战!期待重逢:愿我们早日摘下口罩,去我们想去的地方 ,见我们想见的人 。坚守的尽头,定会是久别重逢的拥抱!终见曙光:生命如同徒步旅行,穿越荆棘和沼泽后 ,终会迎来最美的风景。

〖伍〗、疫情虽无情,但人间处处充满温情与力量。在疫情这场没有硝烟的战争中,我们共同经历了风雨 ,也见证了无数温暖与希望 。耐心等待 ,相信光明终会到来:大环境下的困境只是暂时的,正如风雨之后总会有彩虹。只要我们保持信心,耐心等待 ,终将迎来胜利的曙光。

相关推荐

  • 【湖北省公布疫情管控地区,湖北疫情管控区域】

    【湖北省公布疫情管控地区,湖北疫情管控区域】

    全省本土零新增!武汉1例境外输入确诊病例在居家隔离期间检测发现_百度...月21日湖北省新增本土确诊0例,新增境外输入确诊2例,其中1例为居家隔离期间检测发现。具体通报内容如下:本土疫情情况:8月21日0时至24时,湖北省新增新冠肺炎本土确诊病例0例,新增本土无症状感染者0例。新增出院病例2例(荆门市1例,黄冈市1例);新增解除医学观察无症状感染者7例(武...

  • 【哪里疫情是中风险地区的,哪些城市是疫情中风险地区】

    【哪里疫情是中风险地区的,哪些城市是疫情中风险地区】

    中高风险地区怎么界定病例和无症状感染者居住地,以及活动频繁且疫情传播风险较高的工作地和活动地等区域,划为高风险区。原则上以居住小区(村)为单位划定,根据流调研判结果可调整风险区域范围。实行封控措施,期间“足不出户、上门服务”。可以通过支付宝上的疫情风险等级查询功能来判断是否为中高风险地区,具体操作如下:工具/原料小米11MIUI12支付宝20方法/步骤...

  • 天河疫情风险地区(天河疫情风险地区查询)

    天河疫情风险地区(天河疫情风险地区查询)

    广州天河区保利是低风险地区吗?〖壹〗、低风险区。通过查询广州天河区疫情防控相关资料显示,截止2022年12月10日是低风险区。将以下区域由高风险区调整为低风险区,实行“个人防护,避免聚集”防范措施。天河村迎福一横巷3号,天河村迎福里3号,天河村迎德新五巷5号,天河村南溪一巷4号。〖贰〗、无法确定“广州天河区天河路保利中辰广场535号线下面签贷款”的真实性。...

  • 仁怀疫情风险地区图最新/仁怀新冠肺炎最新疫情

    仁怀疫情风险地区图最新/仁怀新冠肺炎最新疫情

    铜仁市最新防疫政策〖壹〗、截至8月17日24时,贵州省累计报告本土确诊病例190例、境外输入确诊病例1例,累计治愈病例184例、死亡病例2例。〖贰〗、铜仁市援鄂优待政策主要包括以下方面:经济补助:根据工作性质,对“十一岗人员”(包括新冠肺炎确诊病例定点收治医院隔离病区医务人员、援鄂援省医务人员等)进行分类补助。补助标准分别为每人每天600元、300元和20...

  • 【泰国哪个地区疫情严重,泰国哪个城市疫情最严重】

    【泰国哪个地区疫情严重,泰国哪个城市疫情最严重】

    泰国著名寺庙和宗教胜地“五世佛”因疫情关闭那春玉佛寺作为泰国著名寺庙和宗教胜地,其关闭反映了疫情对宗教活动和旅游业造成的直接冲击。积庆寺在宗教政策落实后得到恢复修建,现有措钦大殿、天王殿、扩法殿、关帝庙、观音阁等五处庙宇,僧人十多名,宗教活动常举行。积庆寺见证了五世活佛的传奇,从一世活佛的治病救人,到二世活佛的佛法渡化,再到五世活佛的宗教贡献,寺庙经历了多...

  • 欧洲地区国家疫情反弹(欧洲疫情反复)

    欧洲地区国家疫情反弹(欧洲疫情反复)

    欧洲各国陆续做出逐步复工复产的决定,释放了哪些信号?〖壹〗、欧洲各国陆续做出逐步复工复产的决定,释放了多方面的信号,具体如下:疫情形势趋于可控疫情得到初步控制:德国、意大利、瑞士、丹麦、西班牙等国在严格实施社会管控后,疫情形势趋于平缓,新增病例和死亡病例的增长速度放缓,为复工复产提供了基础条件。〖贰〗、欧洲各国陆续做出逐步复工复产的决定,释放了多方面的信...

  • 【哪里是疫情危险地区,哪里是疫情危险地区图片】

    【哪里是疫情危险地区,哪里是疫情危险地区图片】

    四川五名少年被骗往缅甸!〖壹〗、四川五名少年被骗往缅甸后,遭遇了惨无人道的对待,包括被毒打、电击、用开水烫等,且无法与外界联系。以下是详细情况:事件背景:缅北地区在后疫情时代成为罪恶集中爆发的地区,尤其是缅甸北部四邦和缅东妙瓦底地区最为危险。自2020年新冠疫情爆发、2021年缅甸政变后,缅北成为了彻底的三不管地区。〖贰〗、近来公开报道中,被骗至缅甸的未...

  • 【龙岩疫情地区分布情况,龙岩疫情最新通知】

    【龙岩疫情地区分布情况,龙岩疫情最新通知】

    龙岩是无风险地区吗高危交界地带。因为福建龙岩是高危交界地带,所以被物联卡列为禁区。龙岩市,又称闽西,福建省地级市,位于福建省西部,地处闽粤赣三省交界,通称闽西。龙岩市古为闽越地,是“闽越人”的祖籍地。龙岩是无风险地区。通过查询相关公开信息截止2022年11月12日,龙岩暂无高中低风险地区,全域都是常态化防控区域。不可以。根据相关资料查询显示,中秋不可以从深...

  • 【阿里地区疫情直播视频,阿里地区最新防疫政策】

    【阿里地区疫情直播视频,阿里地区最新防疫政策】

    西藏阿里出现疫情了吗答案:西藏阿里地区发现4名新冠病毒无症状感染者,系外来旅游人员,当地已采取防控措施,同时日喀则市亚东县等区域正开展相关人员排查与管控。具体信息如下:感染者情况8月7日,阿里地区在常规核酸检测中发现4名外来旅游人员新冠病毒核酸检测阳性,确诊为无症状感染者。出现了。阿里地区是西藏自治区唯一的地区,位于中国西南边陲、西藏自治区西部、青藏高原...

  • 物流可以发货到疫情地区/疫情期间物流可以发货吗

    物流可以发货到疫情地区/疫情期间物流可以发货吗

    最近杭州快递发不了?〖壹〗、杭州并非所有快递都无法寄送,能否邮寄以寄件地和收发地的当地网点为准,近来杭州无疫情影响地区的快递均正常派送。具体说明如下:杭州本地寄递情况:在杭州无疫情影响的地区,快递服务均正常开展,寄件和收件都不受影响。〖贰〗、原因:物流信息未更新:可能由于物流信息系统未及时更新,导致显示的物流信息停留在杭州中转部。中转站积压:杭州中转站可能...

返回顶部