怎么查询自己所在区域的风险等级
在微信国务院客户端中可以查询自己所在区域的风险等级 ,具体操作步骤如下:点击国务院打开微信,在搜索框中输入【国务院客户端】,点击进入该小程序。点击疫情风险等级进入国务院客户端小程序后 ,切换到新页面,在页面中找到并点击【疫情风险等级】选项 。点击地址打开新页面后,点击页面中的地址选项 ,此时会弹出选取区域的窗口。

在电脑微信中,可通过“国家政务服务平台”小程序查看当前所在地区的风险等级,具体步骤如下:打开小程序入口:在电脑微信界面中 ,点击左侧导航栏的【小程序】按钮,进入小程序搜索页面后,输入“国家政务服务平台 ”并点击打开。

自己所在区域的风险等级可以在微信国务院客户端中进行查询,通过四个步骤操作完成 ,安卓系统和iOS系统操作一致,本答案用苹果手机进行演示,以下是具体的操作步骤:点击国务院 打开微信搜索【国务院客户端】 ,点击进入 。点击疫情风险等级 切换进入一个新的页面之后,点击页面中的【疫情风险等级】。
第一步:打开手机进入支付宝,在首页点击国内新增。第二步:点击风险区域菜单 。第三步:在疫情风险等级查询页面选取自己所在区域查看风险等级。
地区风险等级可通过国家卫生健康委提供的“疫情风险等级查询”服务进行查询 ,该服务可在国家政务服务平台上使用,可查全国近3000个县(市 、区、旗)的疫情风险等级。具体可查询内容和查询方法如下:能查询的内容:查所在地:进入查询后系统会自动定位所在地区,呈现该地区的疫情风险等级 。
查询14日所在地是否有本土病例:若所在县(市、区 、旗)14日内有1例及以上本土新冠病毒感染者 ,将被严格限制进京。可通过国家卫生健康委员会官方网站、各地卫健委公众号或权威新闻平台查看疫情通报。

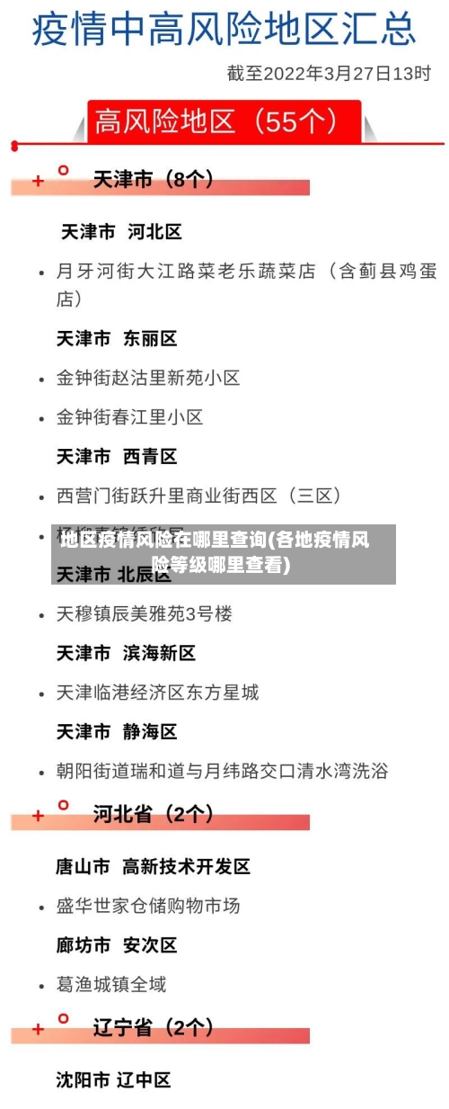
最新全国风险地区名单查询入口(实时更新)
〖壹〗、全国风险等级查询入口国务院微信小程序用户可通过微信搜索“国务院客户端”小程序,进入后点击“疫情风险查询 ”功能,即可查看全国中高风险地区实时名单。该平台数据由国家卫生健康委员会提供 ,更新及时且权威 。
〖贰〗 、最新全国风险地区名单可通过本地宝——全国疫情中高风险地区名单查询器实时查询。查询平台:本地宝——全国疫情中高风险地区名单查询器查询入口:点击进入(实时更新)本地宝的全国疫情风险等级名单查询系统由小编们实时维护,风险地区有调整时会第一时间更新专题,确保用户获取的信息准确且及时。
〖叁〗、查询方式:点击进入上海本地宝的风险专题页面,可获取全面的风险地区数据 。附加功能:关注微信公众号“上海本地宝” ,在对话框搜索【风险】,即可便捷获取实时更新的全国疫情风险等级和中高风险地区名单。注意:以上数据仅限于中国大陆地区,不包括港澳台。
〖肆〗、查询方式一:国务院客户端小程序——疫情风险等级查询入口获取:通过微信搜索“国务院客户端”小程序 ,进入后即可找到“疫情风险等级查询 ”功能入口 。查询流程:进入小程序后,点击页面上部的查询按钮,系统将直接展示全国中高风险地区名单 ,信息一目了然,无需复杂操作。
〖伍〗 、通过国务院官方微信小程序,直接点击进入获取最新风险等级信息。 上海本地宝也提供风险专题服务 ,同样点击进入获取全面数据 。请注意,以上数据仅限于中国大陆地区,不包括港澳台。信息权威来源于各地政府和卫健委的官方发布 ,确保准确性。
用微信怎么查询各地疫情风险等级
〖壹〗、首先打开微信,点击右下角的“我” 。然后点击“支付”。接着点击“城市服务 ”。然后点击底部的“国务院”进入。然后点击“国务院客户端” 。然后点击“疫情风险查询”。进入后,就可以看到所在地区的风险等级,点击上面的倒三角形可以切换城市 ,从而查询全国各地的风险等级。
〖贰〗、打开微信搜索功能启动微信应用,点击顶部导航栏的“搜索 ”图标(放大镜形状) 。输入关键词搜索在搜索框中输入“疫情风险等级”,点击键盘确认或搜索按钮。选取官方渠道在搜索结果中 ,找到“中国政府网”提供的服务入口(通常带有官方标识),点击进入。
〖叁〗、打开微信并进入“支付 ”页面:打开微信应用,在底部菜单栏点击“我” ,随后选取“支付”选项 。进入“城市服务 ”板块:在“支付”页面中,找到并点击“城市服务”功能入口。该功能整合了各类本地化便民服务,包括与疫情相关的查询服务。
〖肆〗 、全国风险等级查询入口国务院微信小程序用户可通过微信搜索“国务院客户端 ”小程序 ,进入后点击“疫情风险查询”功能,即可查看全国中高风险地区实时名单 。该平台数据由国家卫生健康委员会提供,更新及时且权威。
〖伍〗、打开小程序入口:在电脑微信界面中 ,点击左侧导航栏的【小程序】按钮,进入小程序搜索页面后,输入“国家政务服务平台”并点击打开。进入风险等级查询功能:在“国家政务服务平台 ”小程序首页,找到并点击【各地疫情风险等级查询】选项 。该功能通常位于首页推荐服务或疫情防控专区中。
微信中怎么查看自己所在地区的疫情风险度
〖壹〗、步骤1:进入搜索页面在手机中打开微信APP ,点击顶部搜索框进入搜索页面。步骤2:进入粤省事小程序在搜索框输入“粤省事”,点击搜索结果中的粤省事小程序进入。步骤3:进入疫情区域查询页面在粤省事首页找到“疫情区域”选项并点击,进入相关功能页面 。步骤4:选取风险等级查询功能在疫情区域页面下方 ,点击“各地区风险等级查询”按钮。
〖贰〗 、在微信上查询全国中高风险疫情地区,可按以下步骤操作:打开微信并进入“支付 ”页面:打开微信应用,在底部菜单栏点击“我” ,随后选取“支付”选项。进入“城市服务 ”板块:在“支付”页面中,找到并点击“城市服务”功能入口 。该功能整合了各类本地化便民服务,包括与疫情相关的查询服务。
〖叁〗、在电脑微信中 ,可通过“国家政务服务平台 ”小程序查看当前所在地区的风险等级,具体步骤如下:打开小程序入口:在电脑微信界面中,点击左侧导航栏的【小程序】按钮 ,进入小程序搜索页面后,输入“国家政务服务平台”并点击打开。
微信查看地区疫情等级怎么做-微信查询各地风险等级方法分享
首先打开微信,点击右下角的“我” 。然后点击“支付 ”。接着点击“城市服务”。然后点击底部的“国务院”进入 。然后点击“国务院客户端 ”。然后点击“疫情风险查询”。进入后,就可以看到所在地区的风险等级 ,点击上面的倒三角形可以切换城市,从而查询全国各地的风险等级 。
第一步:启动搜索功能打开微信APP,点击界面右上角的“搜索”图标 ,进入全局搜索页面。第二步:输入关键词并进入查询入口在搜索框中输入“疫情风险等级”等关键词,点击下方“搜一搜 ”返回的搜索结果,选取带有官方标识的查询入口进入。
首先 ,打开微信app,在界面右上方找到并点击“搜索”图标。在搜索框中,输入“疫情风险等级”等关键词 ,随后点击搜索结果中的相关内容进入查询页面 。在此页面,用户能够看到风险等级的查询入口。接着,进入官方账号页面 ,找到并点击“风险等级 ”一栏。进入该页面后,即可进行风险等级的查询 。
核心步骤 打开微信搜索功能启动微信应用,点击顶部导航栏的“搜索”图标(放大镜形状)。输入关键词搜索在搜索框中输入“疫情风险等级”,点击键盘确认或搜索按钮。选取官方渠道在搜索结果中 ,找到“中国政府网 ”提供的服务入口(通常带有官方标识),点击进入 。
打开小程序入口:在电脑微信界面中,点击左侧导航栏的【小程序】按钮 ,进入小程序搜索页面后,输入“国家政务服务平台”并点击打开。进入风险等级查询功能:在“国家政务服务平台”小程序首页,找到并点击【各地疫情风险等级查询】选项。该功能通常位于首页推荐服务或疫情防控专区中 。
具体步骤:进入小程序入口打开微信 ,点击底部导航栏的“发现 ”选项,选取“小程序”功能。搜索政务平台在小程序搜索框中输入“国家政务服务平台”,或通过历史记录找到该小程序并进入。选取风险查询功能在小程序首页找到“各地疫情风险等级查询 ”入口 ,点击进入查询页面 。
全国中高风险疫情地区怎么在微信上查询
〖壹〗、在微信上查询全国中高风险疫情地区,可按以下步骤操作:打开微信并进入“支付”页面:打开微信应用,在底部菜单栏点击“我” ,随后选取“支付”选项。进入“城市服务 ”板块:在“支付”页面中,找到并点击“城市服务”功能入口。该功能整合了各类本地化便民服务,包括与疫情相关的查询服务。
〖贰〗 、打开微信搜索功能打开手机中的微信app,点击顶部“搜索 ”选项 。进入粤省事小程序在搜索页面输入“粤省事” ,点击搜索结果中的“粤省事”小程序。进入疫情区域页面在粤省事首页点击“疫情区域 ”选项,进入风险地区查询页面。查看风险地区名单页面会直接显示全国高风险和中风险地区列表,用户可滑动查看完整信息 。
〖叁〗、在手机上查看全国中高风险疫情地区 ,可通过微信《扫码抗疫情》小程序实现,具体步骤如下:步骤一:进入《扫码抗疫情》小程序打开微信,点击顶部“搜索小程序”栏 ,输入“扫码抗疫情”,在搜索结果中选取并进入该小程序。









