邯郸市疫情高中风险地区(邯郸市高风险地区吗)

邯郸中风险地区有哪些

〖壹〗、截止2022-06-02最新数据显示,邯郸邯郸地区近来没有中 、高风险区域 ,都是低风险地区。高风险地区:是指累计新冠病例超过了50例,而且〖Fourteen〗、天内是有聚集性疫情发生 。中风险地区:14天之内有新增确诊的病例,合计新冠确诊病例未超过50例;累计新冠确诊病例有超过50例 ,14天以内并无出现聚集性疫情。

邯郸市疫情高中风险地区(邯郸市高风险地区吗)-第1张图片

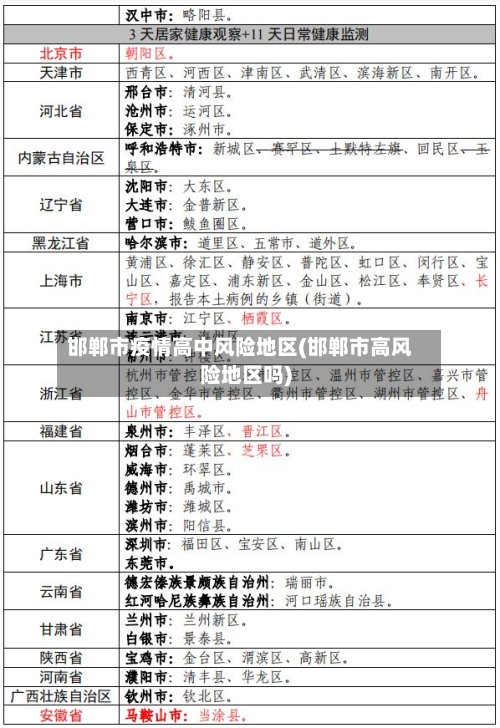
〖贰〗、高风险区(4个)磁州镇前湾漳村 、后湾漳村、湾子村、湾漳营村。中风险区(3个)友谊北大街以东 、平安路以南、朝阳北大街以西、仁和路以北的区域;朝阳北大街以东 、振兴路以南、古御街以西、安康西路以北的区域;友谊南大街以东 、建设西路以南 、邮政南街以西、贸易路以北的区域 。

邯郸市疫情高中风险地区(邯郸市高风险地区吗)-第2张图片

〖叁〗、中风险地区情况:4月20日,河北省邢台市南和区史召乡李牌村片区(史召乡果寨村以北 、340国道以南、留垒河以西、史召桥村以东合围区域)被确定为中风险地区;4月21日,河北省邯郸市魏县双井镇野庄村被确定为中风险地区。

邯郸市疫情高中风险地区(邯郸市高风险地区吗)-第3张图片

〖肆〗 、河北邯郸是低风险地区。2022年3月6日 ,苏州市新冠肺炎疫情联防联控指挥部发布通告称,根据国务院联防联控机制有关规定,经苏州市指挥部研究决定 ,自发布之日起,对苏州市部分区域疫情风险等级进行调整 。张家港市杨舍镇新航花苑18幢由中风险地区调整为低风险地区。其他地区风险等级不变。

〖伍〗、截止到2022年4月30日河北省没有高风险地区,只有三个中风险地区 ,邯郸市两个分别中风险地区是魏县和鸡泽县 ,邢台市一个中风险地区是南和区 史召乡李牌村片区(史召乡果寨村以北、340国道以南 、留垒河以西、史召桥村以东合围区域) 。

〖陆〗、通过查询相关资料显示,邯郸9月2日降为无风险地区,经区疫情防控工作领导小组研究决定 ,自2022年9月2日起,将邯山区南堡乡南堡中村由中风险区调整为低风险区。至此,邯郸全域无高中风险区域 ,实施常态化防控措施。

邯郸现在属于什么风险地区

截止2022-06-02最新数据显示,邯郸邯郸地区近来没有中 、高风险区域,都是低风险地区 。高风险地区:是指累计新冠病例超过了50例 ,而且〖Fourteen〗、天内是有聚集性疫情发生 。中风险地区:14天之内有新增确诊的病例,合计新冠确诊病例未超过50例;累计新冠确诊病例有超过50例,14天以内并无出现聚集性疫情。

邯郸消防检查是真的。以下为详细介绍:检查行动背景与主体2025年度省级政府消防工作现场考核组到河北开展行动 ,邯郸作为被检查地区之一,接受了此次严格的消防检查 。省级考核组具有权威性和专业性,其开展的行动旨在全面评估和提升当地的消防工作水平 ,确保公共安全。

没有。截止2022年8月27号 ,邯郸市属于中风险地区,根据邯郸市的防疫政策,为了阻断疫情传播 ,邯郸各大景区都不准对外开放,邯郸大乘寺也包含其中没有对外开放,具体开发时间以邯郸市防疫部门公告为准 。

邯郸是低风险等级地区。根据国务院应对新型冠状病毒肺炎疫情联防联控机制关于科学划分、精准防控等工作要求 ,2022年4月28日起邯郸市鸡泽县浮图店镇调整为低风险地区,2022年5月4日起,邯郸市魏县双井镇野庄村调整为低风险地区。降级后 ,邯郸全域都降低为低风险区 。

邯郸新增2名初筛阳性人员!轨迹公布!

〖壹〗 、月13日:居家未外出,11时左右由负压救护车闭环转运至隔离酒店管控,18时30分由负压救护车闭环转运至市定点救治医院。第二例初筛阳性人员轨迹该人员为第一例初筛阳性人员的密接者。3月10日:17时左右 ,从中华桥路口步行回到丛台路17号院 。3月11日:8时左右,由丛台路17号院步行至丛台公园北门,前往丛台公园游船处。

〖贰〗 、022年10月28日 ,我区在全员核酸筛查中检出2名初筛阳性人员 ,现将2名人员行动轨迹公告如下:初筛阳性人员1:10月23日:9时40分带孩子到美乐城游玩,13时02分到陵园路万达购物广场,17时到棉一附近一家馒头门市买馒头 ,20时08分到绿化路附近美食林时刻便利店购物,其他时间无外出。

〖叁〗、广平县紧急寻人:密接人员活动轨迹及次密、次次密判定密接人员活动轨迹:3月13日17:37在建新街与人民路交叉口信义牛羊肉店买牛肉,17:46在人民路菜市街路口西边路南水产门市买鱼 ,全程佩戴口罩 。

为什么邯郸又封了

〖壹〗 、因为疫情 。截止到2022年10月26日,通过查询河北省邯郸市疫情信息显示,新增本土症状2例。高风险地区2个 ,中风险地区3个。感染者行程轨迹范围众多,所以对进行邯郸封城 。

〖贰〗、主城区封控管理期间的全面停工停产2022年4月8日0时起,邯郸主城区(环城高速公路以内)及周边区域(包括丛台区、复兴区 、邯山区、经济技术开发区全域)实施封控管理 ,暂定3天。期间除指定物资保供单位外,所有经营场所一律停业,涵盖商场、超市 、餐饮等非民生必需场所。

〖叁〗、邯郸东小屯封了的原因:发生了新的疫情 。2022年10月26日 ,邯郸东小屯发生了新的疫情 ,为切实做好疫情防控工作,现将邯郸东小屯暂时封控。

〖肆〗、这意味着在施工期间,该特定路段无法通行 ,会对经过邯郸市区段的车辆造成影响。如果车辆行驶路线需要经过此施工路段,需提前规划绕行路线,以避免耽误行程 。不过 ,此施工信息仅针对邯郸市区段,并不代表石家庄到邯郸的整条京港澳高速都处于封闭状态。

〖伍〗 、邯郸要封控小区的原因是出现疑似病例。通过查询相关公开信息:封控原因是有疫情了封控也就是封控区,听从社区安排 。

疫情高风险地区有哪些

〖壹〗、中山市南区良都1个社区8月3日评定为高风险区域 ,提示该社区近期蚊媒密度较高或存在病例聚集。社区管理方需强化环境整治,定期开展灭蚊行动,居民应配合减少户外暴露时间 ,尤其是清晨和傍晚蚊虫活跃期。东莞市东城街道樟村社区8月15日新增为“两热”风险区,反映当地疫情动态变化 。

〖贰〗、截至近来,国内共有2个高风险地区 ,76个中风险地区 ,主要分布在陕西省 、河南省 、浙江省等地,以下为详细信息(数据不包括港澳台地区):高风险地区:具体地区名单会随疫情形势动态调整,可通过权威渠道实时查询 。

〖叁〗、疫情高风险地区有以下这些:吉林省长春市宽城区团山街道小南街社区、九台区九郊街道新州社区 、绿园区青年路街道宇航社区。福建省宁德市蕉城区七都镇黄厝村、大厅村。黑龙江省哈尔滨市南岗区王岗镇、跃进街道 。山西省(1个):太原市(1个)。福建省(10个):宁德市(10个)。

〖肆〗 、疫情所在县市区指的是有疫情发生的地区 。中高风险地区所在县(市、区)指被划定为中高风险地区的村/街道/社区/小区所在的那个县(市、区)。根据居民近期旅行史或居住史 、近来健康状况、病例密切接触史等判断其传播疾病风险 ,将居民划分为高风险、中风险 、低风险人员,采取针对性的管控措施。

河北省的高风险地区

〖壹〗、自2021年1月18日起,石家庄新乐市全域、邢台南宫市全域被调整为高风险地区 。石家庄新乐市全域:根据河北省卫健委网站18日消息 ,新乐市全域被划定为高风险地区,这是基于国务院应对新冠肺炎联防联控机制关于科学划分 、精准防控的工作要求进行的调整。

〖贰〗 、长安区:河北省胸科医院公寓北区 高新区:同祥城小区C区正定县:冯家庄村、东平乐村 平山县:访驾庄村赵县:任庄村 邢台市 高风险地区 南宫市:全域调整为高风险地区。

〖叁〗、中高风险地区名单 高风险地区(9个):河北省:石家庄市藁城区全域;石家庄市新乐市全域;邢台市南宫市全域 。黑龙江省:绥化市望奎县全域;绥化市海伦市永富镇众发村;绥化市海伦市永富镇东大村;哈尔滨市利民开发区裕田街道。吉林省:通化市东昌区全域。北京市:大兴区天宫院街道融汇社区 。

〖肆〗 、截止到2022年4月30日河北省没有高风险地区,只有三个中风险地区 ,邯郸市两个分别中风险地区是魏县和鸡泽县,邢台市一个中风险地区是南和区 史召乡李牌村片区(史召乡果寨村以北、340国道以南、留垒河以西 、史召桥村以东合围区域) 。

〖伍〗、河北省唐山:滦州市小马庄镇靳各庄村。河北省唐山:古冶区京华街道金山福邸小区2楼。河北省唐山:古冶区赵各庄街道东北三社区沟北楼14楼 。河北省唐山:汉沽管理区汉丰镇皂甸村。高风险地区一般指高风险等级地区。

相关推荐

  • 新增疫情地区/新增疫情地图及实时播报

    新增疫情地区/新增疫情地图及实时播报

    7月24日,本土新增5+4;辽宁四川各有一地调为中风险地区〖壹〗、月24日,全国本土新增确诊病例5例、无症状感染者4例;辽宁沈阳市大东区珠林路50-15号楼、四川省绵阳市涪城区吴家镇惠科路1号厂区调整为中风险地区。〖贰〗、月25日下午,敦煌、瓜州等地出现强沙尘天气,最小能见度不足50米,为近5年最低。当地机场航班取消,高速公路临时封闭。南京新增高风险地区...

    2026/03/22
  • 温州那几个地区有疫情了(温州那个地方有疫情)

    温州那几个地区有疫情了(温州那个地方有疫情)

    温州疫情在哪里〖壹〗、从地理位置来看的话,温州在浙江省的东部,距离福建比较近。从温州到武汉距离很远,将近1000公里的距离,按道理来说是不可能跟疫情有关的。然而事实并非如此,温州的疫情在全国都算是比较严重的地方。可能我们都听过一个电视剧,叫做《温州一家人》,也听说过一个地方叫温州皮革厂。〖贰〗、平阳县水头镇亿豪名邸小区、凤卧镇平凤村、凤卧镇凤东村。平阳县水...

  • 【南京地区疫情风险,南京地区疫情情况】

    【南京地区疫情风险,南京地区疫情情况】

    南京去外地需要隔离么?〖壹〗、南京去外地是否需要隔离取决于目的地政策及南京当地风险等级,若南京存在中风险地区,前往其他城市时一般需要隔离,并需配合当地核酸检测等防控措施。具体说明如下:中风险地区出行要求:南京若存在中风险地区,从中风险地区前往其他城市时,通常需要接受隔离措施。〖贰〗、近来从南京去上海是否需要隔离,取决于南京的疫情风险等级以及个人具体情况,若...

  • 【深圳重点疫情地区复工,深圳市最新疫情复工时间】

    【深圳重点疫情地区复工,深圳市最新疫情复工时间】

    深圳宝安石岩街道部分企业备案后可有序复工深圳宝安石岩街道部分企业在备案后可有序复工,具体为涉及国计民生等企业,其余企业提倡线上办公、延迟线下复工;石岩街道以外其他街道企业做好防控措施可有序复工。朗科科技石岩厂区已于2月20日开始有序复工复产。具体情况如下:复工背景:深圳市宝安区新型冠状病毒肺炎疫情防控指挥部办公室发布通告〔2022〕15号,根据疫情处置进展...

  • 邢台地区南宫市疫情/邢台市南宫疫情轨迹

    邢台地区南宫市疫情/邢台市南宫疫情轨迹

    河北南宫首例新冠感染者细节披露,哪个细节最值得我们关注?河北省南宫地区的人们当时就是这个状态,当地人开始正常参加各种聚集活动,也是导致疫情大范围传播的一个很重要的原因。南宫首例确诊病例感染细节引发关注现场流行病学调查和病例追踪发现,2020年12月25日,南宫市的首例病例(患者A)在石家庄市的河北儿童医院与同样在此看病的另一例新冠肺炎患者(患者B)有接触。...

  • 【疫情地区新闻,疫情新闻合集】

    【疫情地区新闻,疫情新闻合集】

    北京发布会汇总:新增2例、5密接阳性,顺义进入战时状态。图:顺义区两确诊病例行动轨迹公布相关场景5例密接阳性:朝阳区3个街道、顺义区12个街道乡镇及天竺综保区相关人员核酸检测中,初步发现5例阳性,均为确诊病例密接者。市、区疾控机构正在复核诊断,不排除进一步发现病例可能。月26日北京市召开第192场疫情防控新闻发布会,通报新增5人核酸检测阳性,均为确诊病例密...

    2026/03/21
  • 宁波地区疫情病毒毒株/宁波 病毒

    宁波地区疫情病毒毒株/宁波 病毒

    2025年秋冬季新冠病毒毒株是什么025年秋冬季在全球不同地区流行的新冠病毒毒株存在差异,主要以奥密克戎的多个亚型变异株为主,其免疫逃逸能力和传播力均有所增强。具体来看,在中国地区,冬季流行的优势毒株为奥密克戎XBB.9亚分支。该毒株的免疫逃逸能力相较于早期的XBB.5更强,这直接导致了现有疫苗的保护效果有所下降。025年英国发现的新冠病毒新毒株为NB.1...

  • 如何显示当前地区疫情情况(怎么看当地疫情情况)

    如何显示当前地区疫情情况(怎么看当地疫情情况)

    如何使用百度地图查询疫情动态〖壹〗、步骤1:进入更多功能入口打开百度地图主界面,在屏幕右下角或右上角找到“更多”图标(通常为三个横线或省略号形状),点击进入功能扩展页面。步骤2:选取疫情动态功能在“更多”页面中,浏览功能列表,找到“疫情动态”图标(可能标注为“疫情地图”“疫情信息”等),点击后系统将自动跳转至疫情数据展示界面。〖贰〗、第一步:进入“我的”页...

  • 甘孜州疫情最新地区情况(甘孜州疫情最新地区情况查询)

    甘孜州疫情最新地区情况(甘孜州疫情最新地区情况查询)

    甘孜州有没有疫情通过查询相关资料显示,甘孜州有疫情,中新网成都2022年8月27日,记者27日从四川省甘孜州卫生健康委员会获悉,8月26日0时至24时,该州新增确诊病例3例,无新增无症状感染者。所以2022年甘孜州有疫情。是。截止时间2022年9月3日查询,中新网成都9月2日从四川省甘孜州应对新冠肺炎疫情应急指挥部获悉,9月1日0时至24时,甘孜州新增1例...

  • 【遵义市疫情地区有哪些,遵义疫情哪个区】

    【遵义市疫情地区有哪些,遵义疫情哪个区】

    遵义市汇川区部分区域划定为高风险区公告(11月18日起)经综合研判,汇川区部分区域划定为高风险区,现公告如下:高风险区汇川区大连路街道办事处大连路人寿保险商住楼A栋1单元以上高风险区实行封控管理措施,期间“足不出户、上门服务”。低风险区汇川区除高风险区外的其他区域划定为低风险区,实行“个人防护,避免聚集”,离开所在地持48小时核酸检测阴性证明。遵义红花岗区...

返回顶部