湖南疫情最严重的地方是哪里
湖南省疫情最严重的是邵阳县。邵阳市就达49例 ,这说明,邵阳疫情是全省最严重的地区 。而10月22日的数据又是邵阳近一周内新增阳性病例比较多的。

邵阳。湖南省,简称“湘” ,是中华人民共和国省级行政区,省会长沙 。湖南邵阳有疫情最严重,截至2022年11月10日邵阳新增3例确诊病例 ,无症状感染者41例,是湖南新增比较多的地区。

岳阳市华容县。岳阳市华容县属于中高风险地区,华容县章华镇兴南村 、章华镇南门菜市场 ,采取措施:足不出区、错峰取物 。区域内连续7天无新增感染者,且第7天风险区域内所有人员完成一轮核酸筛查均为阴性,降为低风险区。华容县,隶属湖南省岳阳市。
天心区 ,开福区,望城区,长沙县 ,雨花区疫情比较严重 。截至到2022年12月6日11时,根据湖南省疫情防控查询,湖南有41个高风险地区 ,主要集中在天心区,开福区,望城区 ,长沙县,雨花区。
【提醒】又增加一例!长沙确诊了两个H7N9病人!湖南已有5例死亡...
〖壹〗、长沙在2017年2月1日前确诊了2017年首例H7N9病例,在撰写相关文章时又新增一例 ,且湖南此前已有5例H7N9死亡病例,年初湖南共出现19例感染病例。近来进入H7N9高发季,需加强预防,正确看待食用禽类问题。
〖贰〗 、013年3月31日上海首次发现H7N9型禽流感2013年3月31日 ,我国上海在全球范围内首次发现新亚型流感病毒H7N9型禽流感 。中国国家卫生和计划生育委员会2013年3月31日通报,上海市和安徽省、江苏省南京发现4例人感染H7N9禽流感病例,其中该省滁州市确诊1例人感染H7N9禽流感病例 ,病情危重,正在积极抢救中。
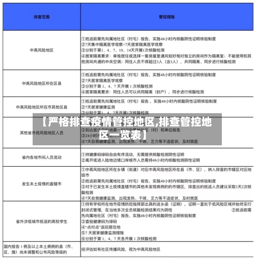
4月8日湖南疾控发布疫情发生地入湘人员排查管控
月8日湖南疾控发布疫情发生地入湘人员排查管控措施如下:主动报备行程:所有入湘返湘人员可通过湖南省居民健康卡中的“入湘报备 ”功能,提前向目的地单位、村(社区)报备。对逾期不报 、故意隐瞒造成疫情传播的或拒不配合落实健康监测措施等行为 ,将依法追究个人法律责任 。
湖南疾控4月7日发布疫情防控提醒自怀化通信大数据行程卡成功“摘星”后,截至4月6日12时,长沙连续60小时无报告病例 ,4名确诊病例治愈出院。但在湖南疫情形势向好的同时,排查管控仍然不容忽视。今日,湖南省疾控中心发布提醒 ,须分区分类做好疫情发生地入湘人员的排查管控 。主动报备行程。
月10日湘西疾控提醒3月26日以来有广州市旅居史等人员需主动报备,具体如下:需主动报备的人员范围特定时间旅居史人员:近14天有外省旅居史或有高中风险区及其所在县(市、区)、封控区 、管控区旅居史的入(返)州人员,特别是3月26日以来有广州市旅居史的入(返)州人员。
月28日常德疾控针对广州市疫情发布防控提醒,具体内容如下:主动报备行程 4月21日以来有广州市旅居史的人员 ,尤其是有白云机场、白云区旅居史,以及近14天从省外和省内有疫情发生地市入(返)常人员,需提前2天向当地社区、酒店、单位报备 ,配合落实防控措施 。
022年3月15日前,没有本土病例(无症状感染者)报告省份的入湘人员也需持48小时内核酸检测阴性证明入湘。因紧急事项入湘者,如无法提前进行核酸检测 ,可在抵湘后进行核酸检测。在等待核酸检测结果期间,应做好个人防护并避免前往人群密集场所 。










