疫情中风险地区怎么界定(疫情中风险怎么判别)

疫情风险等级划分5个等级的标准是什么

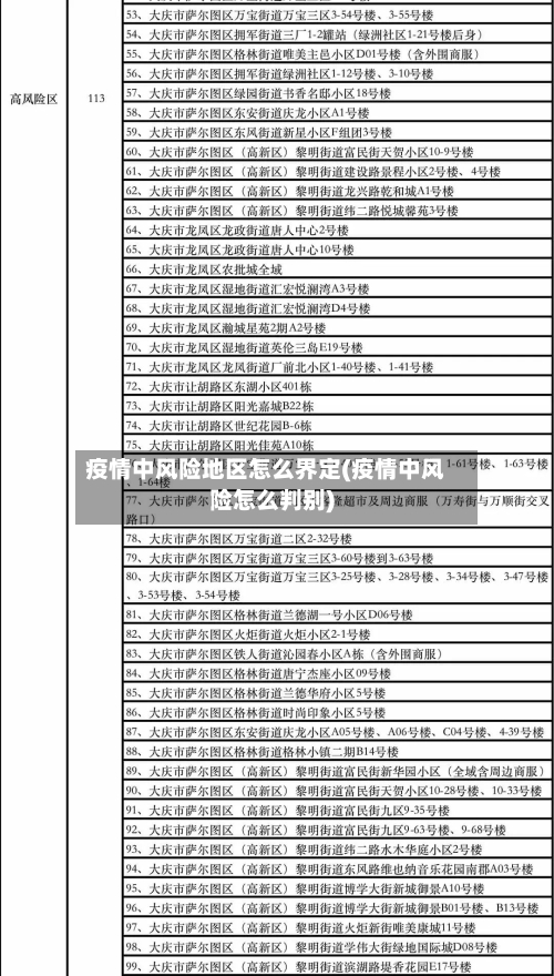
高风险地区的定义:这类地区通常是指在一定时间内(通常是14天)累积新冠病例数超过50例,并且这段时间内发生过聚集性疫情。 中风险区域的特征:14天内出现过新增新冠确诊病例,但累计确诊病例数未超过50例;或者累计确诊病例超过50例 ,但在14天内没有发生聚集性疫情 。

疫情中风险地区怎么界定(疫情中风险怎么判别)-第1张图片

法律分析:高风险地区:一般是指累计新冠病例超过了50例,同时〖Fourteen〗、天内是有聚集性疫情发生。中风险区域:14天以内有新增新冠确诊病例,合计新冠肺炎确诊病例未超过50病例;共合计确诊的病例超过50例 ,14天之内未未发生聚集性疫情。

疫情中风险地区怎么界定(疫情中风险怎么判别)-第2张图片

疫情等级划分的4个等级判定通常基于疫情传播风险、病例数量 、防控需求及区域影响等综合因素,具体标准可能因地区或政策调整而略有差异 。以下是通用判定逻辑的详细说明:四个等级的通用划分标准低风险地区 判定条件:无确诊病例,或连续14天内无新增本土确诊病例。

疫情中风险地区怎么界定(疫情中风险怎么判别)-第3张图片

中高风险地区怎么划分的

划分基本单位:一般以县区、街道、乡镇 、社区等为基本单位进行分区分级。通过这种相对集中的区域划分 ,能够更精准地掌握当地疫情的实际情况,包括感染人数、传播范围等关键信息,为后续的风险等级判定提供基础数据 。划分考虑因素:综合考虑发病时间和疫情情况等因素。

高风险地区:需同时满足以下两个条件:条件一:累计确诊病例超过50例。条件二:14天以内有聚集性疫情发生 。聚集性疫情指14天内在小范围(如家庭、学校 、社区等)发现2例及以上病例。

风险地区划分的有:一是地域 ,以街道、乡镇为基本单位。二是时间,最长潜伏期14天为一个单位 。三是疫情,有多少病例 ,有没有发生聚集性疫情 。具体标准是一个街道在14天内有没有新冠肺炎确诊病例 ,有多少,来划分。具体划分标准还要根据疫情的情况和变化,进行调整。

病例和无症状感染者居住地 ,以及活动频繁且疫情传播风险较高的工作地和活动地等区域,划为高风险区 。原则上以居住小区(村)为单位划定,根据流调研判结果可调整风险区域范围。实行封控措施 ,期间“足不出户、上门服务”。

中高风险地区通常所指范围中高风险地区一般是指城市中疫情爆发的某个区,或者是市下辖的县或县级市,是根据确诊或疑似患者的数量建立的隔离区域 。中高风险地区的认定标准 地域:以街道 、乡镇为基本单位。时间:以最长潜伏期14天为一个评估单位。疫情情况:根据病例数量及是否发生聚集性疫情划分风险等级 。

高风险中风险低风险划分标准一览

〖壹〗、高风险地区界定:累计病例数超过50例 ,且14天内有聚集性疫情发生。中风险地区标准:14天内新增确诊病例,累计不超过50例,或累计超过50例但14天内无聚集性疫情。低风险地区特征:无确诊病例或连续14天无新增病例 。

〖贰〗、低风险(Low Risk):这类风险的发生概率低 ,对个人 、财产或环境的影响较小。可能仅造成微小的损失或影响。通常不需要特殊的风险管理措施,但应保持必要的警惕 。 较低风险(Moderate Risk):风险的发生概率较低,但可能对个人 、财产或环境造成一定程度的损失或影响 。

〖叁〗、法律分析:低风险:无确诊病例或连续14天无新增确诊病例;中风险:14天内有新增确诊病例 ,累计确诊病例不超过50例 ,或累计确诊病例超过50例,14天内未发生聚集性疫情;高风险:累计病例超过50例,14天内有聚集性疫情发生。

〖肆〗、中低高风险区划分标准:高风险区 病例和无症状感染者居住地 ,以及活动频繁且疫情传播风险较高的工作地和活动地等区域,划为高风险区。原则上以居住小区(村)为单位划定,根据流调研判结果可调整风险区域范围 。

低风险和中风险地区怎么区分

低风险和中风险地区主要通过官方发布的疫情风险等级划分来区分 ,可通过支付宝国务院客户端查询具体中风险地区,未列出地区即为低风险地区。具体如下:区分依据:低风险和中风险地区的划分主要依据疫情的传播风险 、病例数量、聚集性疫情发生情况等因素,由国家卫生健康部门或相关机构根据疫情形势动态评估和调整。

高风险、中风险 、低风险地区的划分标准及防控策略 高风险地区界定:累计病例数超过50例 ,且14天内有聚集性疫情发生 。中风险地区标准:14天内新增确诊病例,累计不超过50例,或累计超过50例但14天内无聚集性疫情。低风险地区特征:无确诊病例或连续14天无新增病例。

中风险区:中风险区是指存在一定风险和不确定性的地区 。这些地区可能存在一些安全隐患或经济环境相对不稳定 ,但整体风险水平相对较低。在中风险区旅行或居住时,需要保持警惕并遵循当地的安全建议。 低风险区:低风险区是指相对安全和稳定的地区 。

相关推荐

  • 【内蒙古是疫情重点地区吗,内蒙古是疫情中高风险地区吗】

    【内蒙古是疫情重点地区吗,内蒙古是疫情中高风险地区吗】

    全国哪些地方疫情严重〖壹〗、中国疫情严重的七个城市包括武汉、上海、广州、深圳、北京、重庆和成都。这些城市在过去的一段时间内,由于各种原因,疫情形势较为严峻。武汉作为疫情最初爆发的城市,受到了广泛的关注。在初期,武汉的疫情形势异常严峻,但随着全国上下的共同努力和有效防控措施的实施,疫情逐渐得到了控制。〖贰〗、江苏省是近来全国疫情最为严重的省份之一。根据最新的...

  • 近期随舞地区有疫情吗(近期随舞地区有疫情吗最新消息)

    近期随舞地区有疫情吗(近期随舞地区有疫情吗最新消息)

    钟南山院士发布最新提醒,他在提醒中都说了什么?〖壹〗、随着春节将近,我国北京、辽宁等地区又出现了新冠肺炎感染案例,而钟南山院士发布最新提醒,他在提醒中表明升级出行虽然人流量增多,但是只要保持人与人之间的距离,坚持戴口罩,对疫情防控的威胁也就不大。当前我国新冠肺炎疫情已经得到全面有效控制,但依然不能排除疫情危险。〖贰〗、钟南山院士对肺癌防治的观点早筛早诊理念...

  • 德阳疫情防控重点地区(德阳疫情防控措施)

    德阳疫情防控重点地区(德阳疫情防控措施)

    德阳返乡社区线上报备入口德阳返乡社区线上报备可通过德阳市民通微信小程序“返德报备”进行,具体说明如下:适用人群:有本土病例疫情地区旅居史、去过新发现病例地区、与病例轨迹有时空交集的人员,或健康码变为红黄码的人员,抵德后需第一时间主动报备。___市外人员来(返)德需提前24小时通过“德阳市民通”微信小程序进行报备,同时主动向所在社区(村)进行报备,或拨打...

  • 三亚疫情中风险地区查询/三亚疫情中风险地区查询系统

    三亚疫情中风险地区查询/三亚疫情中风险地区查询系统

    2022年全国中高风险地区查询方式入口〖壹〗、022年全国中高风险地区查询可通过以下两种主要方式实现:查询方式一:国务院客户端小程序——疫情风险等级查询入口获取:通过微信搜索“国务院客户端”小程序,进入后即可找到“疫情风险等级查询”功能入口。查询流程:进入小程序后,点击页面上部的查询按钮,系统将直接展示全国中高风险地区名单,信息一目了然,无需复杂操作。〖贰...

  • 天猫疫情地区发货流程图/天猫世界疫情

    天猫疫情地区发货流程图/天猫世界疫情

    【流程图】天猫退货流程思考天猫退货流程主要包括以下几个环节:消费者发起退货申请:消费者需要登录天猫账户,进入订单管理页面。找到需要退货的商品,点击“申请退款”按钮。填写退货原因和退款申请,可能还需要上传商品图片作为证明。商家审核退货申请:商家收到消费者的退款申请后,会审核提供的信息。在这个退货过程中,涉及的角色和步骤相当丰富。首先,moci作为消费者,他需...

  • 安庆疫情地区划分(安庆疫情2021)

    安庆疫情地区划分(安庆疫情2021)

    安庆是否属于中高风险〖壹〗、属于。通过查询本地宝了解到,截止2022年12月21日安徽省安庆市属于中高风险地区。安徽,简称“皖”,省名取当时安庆、徽州两府首字合成,是中华人民共和国省级行政区,省会合肥,位于中国华东长江三角洲地区。〖贰〗、没有。通过查询安庆市疫情防控中心发布的公告显示,截至2022年12月15日,该市无确诊病例,没有中高风险地区,全市执行常...

  • 【上饶属于疫情风险地区吗,江西上饶疫情属于低风险吗】

    【上饶属于疫情风险地区吗,江西上饶疫情属于低风险吗】

    江西上饶属于什么风险等级,上饶属于中高风险地区吗〖壹〗、中风险地区来(返)深人员:若从江西上饶市中风险地区来(返)深,需实施14天居家隔离。并在第14天开展核酸检测。输入风险高的地市来(返)深人员:江西上饶属于输入风险高的地市,此类来(返)深人员需实施14天居家健康监测。核酸检测方面,前七天进行三检,第14天开展核酸检测。〖贰〗、江西上饶前往厦门是否需要隔...

  • 【永州市是疫情风险地区吗,2021湖南永州属于什么风险区】

    【永州市是疫情风险地区吗,2021湖南永州属于什么风险区】

    永州市有疫情吗〖壹〗、月25日永州市疾控中心发布紧急提醒,针对近期国内多地疫情形势,提出以下防控措施:主动报备行程重点地区旅居史人员:2月10日以来有东莞市大朗镇、2月11日以来有广西东兴市旅居史的入永返永人员,尤其是与确诊病例轨迹交集或到过封控区、管控区的人员,需立即报备。〖贰〗、有。通过查询永州市防疫部门显示:截止到2022年11月12日,湖南省永州...

  • 郑州是否疫情中等地区(郑州算疫情严重地区吗)

    郑州是否疫情中等地区(郑州算疫情严重地区吗)

    河南省郑州市属于低风险地区吗〖壹〗、截至近来,郑州全域均为低风险区,没有中风险地区。以下为详细说明:当前风险等级情况:根据现有信息,郑州市整体疫情风险等级处于低风险状态,未划分出任何中风险区域。这一结论基于官方发布的最新数据,反映了当前疫情防控的阶段性成果。〖贰〗、高风险地区:是总计新冠肺炎病例超过了50例,且〖Fourteen〗、天内是有聚集性疫情出现。...

  • 铜仁是疫情风险地区吗(贵州铜仁属于低风险区吗)

    铜仁是疫情风险地区吗(贵州铜仁属于低风险区吗)

    杭州回铜仁要隔离吗要。铜仁位于贵州省,根据国务院客户端疫情风险等级查询可知,截止2022年10月12日,该地是常态化防控区域,由于疫情原因,从外地包括杭州返回本地需要7天的隔离,各乡镇要进一步提高思想认识,全面压实各方责任,要抓紧抓严抓细各项疫情防控措施落实,扩围加密、提高质效,坚决打赢疫情防控阻击战。其他国家或者地区(境外),以及香港特别行政区、台湾地区...

返回顶部