疫情地区划定标准最新/疫情地区划定标准最新通知

出现多少人以上算是高风险地区

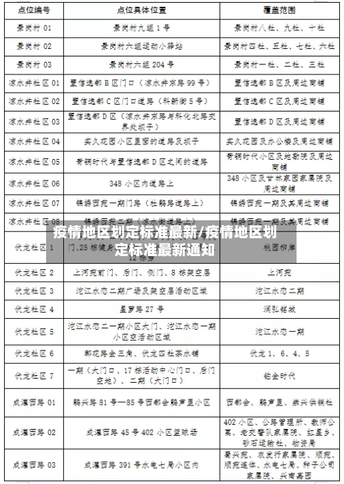
〖壹〗、例如 ,如果一个区域在14天内出现了两起及以上由多人组成的聚集性疫情,或者新增本地确诊病例超过5例,就会被判定为高风险地区。湖南 、四川等多地:以14天内出现超过10例确诊病例或发生2起及以上聚集性疫情作为高风险区判定标准 。即一个区域在14天内确诊病例数量超过10例 ,或者发生了两起及以上聚集性疫情 ,就会被认定为高风险区。

疫情地区划定标准最新/疫情地区划定标准最新通知-第1张图片

〖贰〗、成都高风险地区的划分标准为:14天内新增两起及以上的本地聚集性疫情,或新增5例以上本地确诊病例。

疫情地区划定标准最新/疫情地区划定标准最新通知-第2张图片

〖叁〗、高风险地区是指本行政区域内累计确诊病例超过5例,14天内有聚集性疫情发生 。病例和无症状感染者居住地 ,以及活动频繁且疫情传播风险较高的工作地和活动地等区域,划为高风险区 。原则上以居住小区(村)为单位划定,根据流调研判结果可调整风险区域范围。实行封控措施 ,期间“足不出户 、上门服务 ”。

疫情地区划定标准最新/疫情地区划定标准最新通知-第3张图片

国家疫情防控政策最新调整后,会发生这些变化

〖壹〗 、入境管控方面:国家调整了入境管控措施,取消了航班熔断机制,使得能够通行的世界航班数量大幅增加 ,同时减少了入境隔离时间,降低了隔离成本 。下面会有更多海外华人能够回国探亲,更多外商会重新启动来中国考察市场的计划。

〖贰〗、体现防控政策持续优化:坚持走小步、不停步 ,主动优化完善防控政策,是我国疫情防控的一条重要经验。“新十条”的出台是防控政策持续优化的举措,根据疫情形势的变化不断调整和完善防控策略 ,使防控工作更加符合实际情况 。

〖叁〗 、总结:国家卫健委发布会释放的信号表明 ,中国疫情防控政策正从“全面阻断传播”向“精准防重症 ”转型,调整方向可能围绕重点人群保护、医疗资源优化、科学依据强化和世界沟通展开。尽管具体时间表未明确,但政策松绑的节奏或因疫情变化和疫苗接种进展而加快。

〖肆〗 、新冠疫情防控政策调整后 ,部分人群出现的健康或生活现象引发关注,需科学看待个体差异与整体情况,避免过度解读 。健康感知相关现象 疲劳与精力下降:部分人在感染后或长期处于防控后的适应期 ,可能因身体恢复、生活节奏变化出现疲劳感,但并非普遍现象,需排除睡眠不足、压力等其他因素。

〖伍〗 、新冠疫情防控政策优化调整后 ,人群出现了一些与新冠相关的后续现象,要科学看待这些变化,防止不实信息传播。一些曾感染新冠的人出现咳嗽、乏力等症状 ,被叫做“长新冠 ”,不过相关定义、诊断标准还在医学研究中,不是所有人都会这样 。

最新中高风险如何定义的

中高风险是指投资理财中的风险等级 ,具体为中等风险到高风险之间的级别。以下是关于中高风险的具体解释:风险等级定义 在投资理财领域 ,银行理财产品风险通常被划分为R1到R5五个级别,其中R3代表中等风险,R4代表中高风险 ,R5代表高风险。中高风险位于这一风险等级序列的较高段,意味着投资者面临的风险相对较高 。

定义:在金融领域,高风险指的是具有较高不确定性和潜在损失可能性的投资项目或金融产品 。特征:亏损概率大 ,面临的市场波动较大;回报潜力高,一旦市场走势符合预期,可能获得远超平均水平的收益;投资门槛高 ,对投资者的风险承受能力和资金实力有较高要求。

在金融领域,高风险通常指的是那些可能带来高回报但同时也伴随着巨大亏损可能性的投资,如高风险股票或加密货币交易。健康和安全风险:在高风险行业中工作 ,如建筑工地 、深海潜水或高空作业,工作人员面临严重的身体伤害甚至生命危险 。

相关推荐

  • 共和县疫情风险地区划分/共和县最新新闻

    共和县疫情风险地区划分/共和县最新新闻

    11月2日南宁疾控提醒来返人员持48小时核酸证明入邕〖壹〗、_来邕人员:需通过微信搜索“智慧防疫-健康南宁”小程序进行入邕报备,提前48小时向在邕目的地社区报备,持48小时核酸检测阴性证明入邕,抵邕后1两小时内向目的地社区报备。_区内边境八县来邕人员须实行“三天两检”和居家健康监测3天。〖贰〗、来(返)邕人员:需通过微信搜索“智慧防疫-健康南宁”小程序进行...

  • 天水地区疫情分布/天水疫情区县分布

    天水地区疫情分布/天水疫情区县分布

    3月23日甘肃新增4例本土确诊病例、25例无症状感染者(天水市11例)月23日0—24时,甘肃新增4例本土确诊病例,均在兰州市;新增25例本土无症状感染者,其中兰州市14例、天水市11例。本土确诊病例分布甘肃省新增本土确诊病例4例,全部集中在兰州市。本土无症状感染者分布甘肃省新增本土无症状感染者25例,其中兰州市14例,天水市11例。月25日0—24时,甘...

  • 【南岸区疫情管控地区查询,南岸区疫情管控地区查询表】

    【南岸区疫情管控地区查询,南岸区疫情管控地区查询表】

    10月15日关于划定南岸区疫情风险区域的通告按照《新型冠状病毒肺炎防控方案》相关规定,结合当前南岸区疫情防控工作实际,经专家研判,区新型冠状病毒肺炎疫情防控指挥部研究,并报请市疫情防控指挥部批准,自2022年10月15日12时起,将南岸区部分区域划定为中、低风险区域。重庆市南岸区新型冠状病毒肺炎疫情防控指挥部关于南岸区调整疫情风险区域的通告按照《新型冠状病...

  • 不是疫情的地区/不是疫情的地区能进京吗

    不是疫情的地区/不是疫情的地区能进京吗

    全国没有疫情的地方山东东营是全国范围内鲜为人知的无疫情城市。该城市的独特之处在于,至今未有任何感染或诊断案例。当地人将之称为现实版的世外桃源,因为这里仿佛被疫情遗忘。东营之所以能保持这样的记录,得益于强大的防控力度。无论是居民日常出行,还是外来务工、出差、学生返校等,都受到严格的备案和回访管理。自从疫情爆发以来,中国各省都出现了确诊病例。网络上有资...

  • 义乌疫情发病地区有哪些(义乌疫情发病地区有哪些地方)

    义乌疫情发病地区有哪些(义乌疫情发病地区有哪些地方)

    义乌北下朱有疫情吗有。通过查询相关资料显示:截止于2022年8月28日,义乌市新增34例新冠病毒阳性感染者,义乌的江北下朱符合其中风险地区标准。北下朱村坐落于浙江省金华市义乌市福田街道,距义乌世界商贸城仅2。2公里,周围商业氛围浓厚,具有大型物流市场的地理优势。封了。据相关了解了解到,因该地区属于高中风险地区,义乌的北下朱地区已被封禁,等待当地疫情缓解方可...

  • 川藏是否有疫情风险地区/川藏是否有疫情风险地区呢

    川藏是否有疫情风险地区/川藏是否有疫情风险地区呢

    疫情最严重的三个省是哪里?总之,湖北省、广东省和河南省是疫情最严重的三个省份。面对疫情的挑战,这些省份采取了积极的防控措施,付出了巨大的努力,为抗击疫情做出了重要贡献。同时,我们也应该认识到疫情的严重性和复杂性,继续加强防控工作,共同维护人民群众的生命安全和身体健康。江苏省是近来全国疫情最为严重的省份之一。根据最新的中高风险区域名单,江苏省拥有2个高风险地...

  • 【漳浦疫情高风险地区查询,漳浦疫情防控最新公告】

    【漳浦疫情高风险地区查询,漳浦疫情防控最新公告】

    厦门高崎是低风险地区吗?月已经公布为低风险地区含厦门思明区、湖里区等。高崎属于低风险地区范畴。是。截止至2022年8月18日,厦门疫情管理部门要求规定,厦门已经实现新冠肺炎病例数清零的壮举,该地方为低风险地区。该机场位于中国福建省厦门市湖里区,为4E级民用世界机场,是中国东南沿海重要的区域性航空枢纽,为中国十二大干线机场之一。属于。通过查询相关资料显示:截...

  • 【南昌各地区疫情管控政策,南昌各地区疫情管控政策最新】

    【南昌各地区疫情管控政策,南昌各地区疫情管控政策最新】

    南昌两地最新发布!相关人员请报备涉疫重点地区及近14天有本土疫情县(区)人员:须提前3天向目的地社区(村组)、单位或酒店报备,并携带24小时核酸检测阴性证明,抵区后立即实行7天集中隔离医学观察和7天居家健康监测管控措施。月16日南昌经开区发现1例新冠病毒核酸检测阳性人员,经复核确认后已转运至定点医院隔离观察,相关应急处置工作已全面启动。以下是具体信息及防...

  • 【疫情防控先进地区事迹,疫情防控先进地区事迹简介】

    【疫情防控先进地区事迹,疫情防控先进地区事迹简介】

    疫情防控先进事迹材料(10篇)严守村口,筑牢农村防疫屏障:陈某带领党员在村口设立检查点,实行“扫码+测温+登记”制度,严禁外来人员进入。她挨家挨户宣传防疫政策,劝导村民取消聚集活动20余场。发展产业,减少疫情冲击:为降低村民收入损失,陈某联系企业开展“线上销售”,帮助农户售出滞销农产品10万斤,保障基本生活需求。疫情防控先进事迹材料1周淑阳同学寒假返乡期...

  • 疫情防控重庆地区(重庆疫情防治)

    疫情防控重庆地区(重庆疫情防治)

    2021重庆渝北最新疫情防控措施〖壹〗、021年重庆渝北区最新疫情防控措施主要包括以下内容:非必要不离渝,严格出行管理市民需密切关注疫情动态,非必要不离开重庆。确需外出的,需提前了解目的地疫情风险等级,严格做好个人防护,避免前往高、中风险区及所在城市和重点地区,遵守当地防控规定。〖贰〗、021年10月22日以来返回重庆垫江的人员需根据来源区域落实以下防控措...

返回顶部