内地最新疫情地区等级(全国最新疫情等级区域划分表)

最新风险等级提醒(12月7日零时)

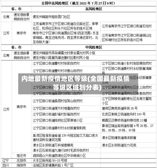
〖壹〗 、内蒙古呼伦贝尔市(6个):扎赉诺尔区第三街道、第四街道、第五街道;满洲里市北区街道 、南区街道 、兴华街道 。风险等级调整情况 上海市浦东新区:祝桥镇新生小区、张江镇顺和路126弄小区自12月7日零时起由中风险地区调整为低风险地区。境外风险等级 除澳门为低风险地区外 ,其他境外地区仍全部判定为高风险地区。

内地最新疫情地区等级(全国最新疫情等级区域划分表)-第1张图片

〖贰〗、自2022年12月5日零时起,将金花桥街道花龙门一街388号龙祥苑小区11栋1单元等多个区域由高风险区调整为低风险区 。成都市武侯区除高风险区外其他区域均为低风险区 。成华区 自2022年12月7日起,将猛追湾街道家益锦华苑5栋2单元等多个区域的风险等级由高风险区调整为低风险区。

内地最新疫情地区等级(全国最新疫情等级区域划分表)-第2张图片

〖叁〗 、新增本土确诊病例情况12月7日 ,上海在对外省新冠肺炎确诊病例的1名在沪密切接触者协查中 ,发现其新冠病毒核酸检测结果为阳性,市疾控中心复核结果为阳性。经市级专家会诊,综合流行病学史、临床症状、实验室检测和影像学检查结果 ,诊断为新冠肺炎病例(轻型) 。

〖肆〗 、新增中风险地区杭州市萧山区北干街道龙湖春江天玺17幢被调整为中风险区域。杭州全域风险等级:1处中风险地区(萧山区上述区域),0处高风险地区,其余地区为低风险地区。确诊病例情况病例通报:12月7日上午 ,杭州报告2例新冠肺炎轻型确诊病例,分别为密接人员吴某和同住人员闫某 。

最新全国风险地区名单查询入口(实时更新)

〖壹〗、全国风险等级查询入口国务院微信小程序用户可通过微信搜索“国务院客户端 ”小程序,进入后点击“疫情风险查询”功能 ,即可查看全国中高风险地区实时名单。该平台数据由国家卫生健康委员会提供,更新及时且权威。

〖贰〗、最新全国风险地区名单可通过本地宝——全国疫情中高风险地区名单查询器实时查询 。查询平台:本地宝——全国疫情中高风险地区名单查询器查询入口:点击进入(实时更新)本地宝的全国疫情风险等级名单查询系统由小编们实时维护,风险地区有调整时会第一时间更新专题 ,确保用户获取的信息准确且及时。

〖叁〗 、查询方式:点击进入上海本地宝的风险专题页面,可获取全面的风险地区数据。附加功能:关注微信公众号“上海本地宝”,在对话框搜索【风险】 ,即可便捷获取实时更新的全国疫情风险等级和中高风险地区名单 。注意:以上数据仅限于中国大陆地区 ,不包括港澳台。

〖肆〗、查询方式一:国务院客户端小程序——疫情风险等级查询入口获取:通过微信搜索“国务院客户端 ”小程序,进入后即可找到“疫情风险等级查询 ”功能入口。查询流程:进入小程序后,点击页面上部的查询按钮 ,系统将直接展示全国中高风险地区名单,信息一目了然,无需复杂操作 。

〖伍〗、通过国务院官方微信小程序 ,直接点击进入获取最新风险等级信息 。 上海本地宝也提供风险专题服务,同样点击进入获取全面数据。请注意,以上数据仅限于中国大陆地区 ,不包括港澳台。信息权威来源于各地政府和卫健委的官方发布,确保准确性 。

〖陆〗 、查询渠道1:国务院客户端查询流程:微信搜索“国务院客户端”小程序。- 打开后在首页找到“疫情风险查询”。- 点击即可查看当前所在地区最新疫情风险等级 。- 点击“查看全国中高风险疫情地区 ”还可查看全国各地中高风险等级地区名单。

怎么查询地区疫情风险等级

全国风险等级查询入口国务院微信小程序用户可通过微信搜索“国务院客户端”小程序,进入后点击“疫情风险查询”功能 ,即可查看全国中高风险地区实时名单。该平台数据由国家卫生健康委员会提供,更新及时且权威 。

在微信国务院客户端中可以查询自己所在区域的风险等级,具体操作步骤如下:点击国务院打开微信 ,在搜索框中输入【国务院客户端】 ,点击进入该小程序。点击疫情风险等级进入国务院客户端小程序后,切换到新页面,在页面中找到并点击【疫情风险等级】选项。

首先打开微信 ,点击右下角的“我 ” 。然后点击“支付”。接着点击“城市服务”。然后点击底部的“国务院 ”进入 。然后点击“国务院客户端” 。然后点击“疫情风险查询”。进入后,就可以看到所在地区的风险等级,点击上面的倒三角形可以切换城市 ,从而查询全国各地的风险等级。

在电脑微信中,可通过“国家政务服务平台 ”小程序查看当前所在地区的风险等级,具体步骤如下:打开小程序入口:在电脑微信界面中 ,点击左侧导航栏的【小程序】按钮,进入小程序搜索页面后,输入“国家政务服务平台”并点击打开 。

相关推荐

  • 疫情不严重的地区(疫情不严重的其他地区,特别是要抓好涉及的重点任务)

    疫情不严重的地区(疫情不严重的其他地区,特别是要抓好涉及的重点任务)

    什么叫做低风险地区啊?低风险区域是指以县市区为单位,无确诊病例或连续14天无新增确诊病例的地区。关于低风险区域,可以进一步了解以下信息:定义标准:一个地区要被划分为低风险区域,需要满足无确诊病例的条件,或者在最近14天内没有新增的确诊病例。低风险地区是指疫情风险较低的地区。详细解释如下:定义与划分低风险地区是根据疫情形势、防控措施效果以及感染者的数量等...

  • 四川德阳重点疫情地区/四川德阳市最新疫情报告

    四川德阳重点疫情地区/四川德阳市最新疫情报告

    四川昨日新增省内感染者319例、外省来(返)川感染者84例四川疾控健康提示(2021年11月3日)核心内容如下:疫情概况全国数据:11月2日0-24时,全国报告新增本土确诊病例93例、无症状感染者11例,涉及甘肃、内蒙古、陕西、青海、四川等十余个省份。江苏省是近来全国疫情最为严重的省份之一。根据最新的中高风险区域名单,江苏省拥有2个高风险地区和50个中风险...

  • 广东四个地区疫情升级/广东四区疫情最新情况

    广东四个地区疫情升级/广东四区疫情最新情况

    深圳疫情升级+高温劳动,打工人的权利如何得到保障?在深圳疫情升级叠加高温劳动的双重挑战下,打工人的权利保障需从政策支持、法律保护、企业责任、劳动者主动维权四个层面综合实现,具体措施如下:政策支持:高温津贴与防疫补贴双重保障高温津贴的法定性根据《防暑降温措施管理办法》及地方政策,高温津贴属于工资组成部分,不得以最低工资标准抵扣。在这样的情况下,深圳的压力十分...

  • 疫情最新报道封城的地区/疫情最新报道封城的地区是哪里

    疫情最新报道封城的地区/疫情最新报道封城的地区是哪里

    网传上海封城,13个区都有确诊,什么情况?网传上海封城及13个区都有确诊的情况不属实,上海并未封城,13个区有确诊病例是国庆后疫情反弹的结果,但近来防控形势整体可控。具体说明如下:上海封城为谣言:互联网上流传的“上海封城”消息并不属实。这一谣言可通过简单验证购票网站上的上海车票信息来破除,若封城则车票购买服务会受限或停止,但实际情况并非如此。广州番禺某大...

  • 【最新疫情地区报告,最新地区疫情通报】

    【最新疫情地区报告,最新地区疫情通报】

    基孔肯雅热疫情地区广东省2025年9月14日至20日新增2426例基孔肯雅热本地个案,江门市启动突发公共卫生事件Ⅲ级响应,多地开展免费核酸检测并要求患者接受隔离,检验人工作量可能短期增加但总体可控。疫情概况新增病例:2025年9月14日0时至9月20日24时,广东省新增报告2426例基孔肯雅热本地个案,未报告重症和死亡个案。佛山基孔肯雅热疫情区域分布分析...

  • 怎么才是疫情低风险地区(疫情低风险是怎么定义的)

    怎么才是疫情低风险地区(疫情低风险是怎么定义的)

    低风险和中风险地区怎么区分低风险和中风险地区主要通过官方发布的疫情风险等级划分来区分,可通过支付宝国务院客户端查询具体中风险地区,未列出地区即为低风险地区。具体如下:区分依据:低风险和中风险地区的划分主要依据疫情的传播风险、病例数量、聚集性疫情发生情况等因素,由国家卫生健康部门或相关机构根据疫情形势动态评估和调整。高风险、中风险、低风险地区的划分标准及防控...

  • 【濮阳地区疫情图,濮阳市疫情风险区】

    【濮阳地区疫情图,濮阳市疫情风险区】

    濮阳市南乐县有疫情吗〖壹〗、月28日下午,南乐县新增1例新冠肺炎确诊病例(轻型)。该病例为28日公告(一)2名无症状感染者同乘人员,现将具体情况通报如下:新增确诊病例3,男,37岁,系南乐县杨村乡睢杨村人。〖贰〗、不是。河南省濮阳市南乐县地区没有疫情不是风险地区,截止于2022年11月15日,通过查询河南省疫情防控显示,河南省濮阳市南乐县属于常态化防空区域...

  • 3月疫情严重地区图表/3月份疫情数据表

    3月疫情严重地区图表/3月份疫情数据表

    第三波疫情杀来:俄罗斯突然严重,印度危险!〖壹〗、第三波疫情主要指印度、俄罗斯、印尼、巴西、土耳其、非洲等国家确诊病例暴增所引发的全球疫情新态势,其中俄罗斯疫情突然严重,印度形势尤为危险。俄罗斯疫情情况疫情严重程度:俄罗斯处在明显的疫情上升期。4月7日消息显示,过去24小时,俄罗斯新增1154例新冠肺炎确诊病例,累计达7497例。〖贰〗、国外第三波疫情的来...

  • 【酒泉地区疫情防困,酒泉防控】

    【酒泉地区疫情防困,酒泉防控】

    甘肃省酒泉市的疫情怎么样了0月19日20时50分许,甘肃省召开疫情防控新闻发布会,通报了4市(兰州、嘉峪关、张掖、酒泉)疫情防控最新情况,包括新增病例、密接排查、风险区调整及防控措施等内容。兰州疫情情况新增病例:10月18日23时至19日5时,甘肃省新增4例确诊病例、2例无症状感染者,均来自兰州。控制为低风险地区。截止2022年8月19日15时,甘肃酒泉疫...

  • 德阳地区疫情图片高清/德阳疫情分布最新消息

    德阳地区疫情图片高清/德阳疫情分布最新消息

    5.12汶川大地震感人故事汶川大地震中的感人故事--彭州35岁女子牺牲自己救丈夫一女子为救自己的丈夫,爬在其身上,最终自己被活活砸死,她的丈夫因此幸运的躲过了一劫。这是发生在四川省彭州市灾区的感人一幕。“我的弟媳妇是为救她丈夫被砸死的,可怜的她尸体现在还放在路边。”四川省彭州市小鱼洞镇村民毛兴华坐在记者的采访车上心情沉重地说。四川汶川地震发生后,中国地震...

返回顶部