-
宜昌是疫情中风险地区吗(宜昌属于中高风险地区吗)
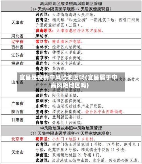
湖北宜昌当前的新冠疫情如何〖壹〗、稳定。湖北省位于中国中部,长江中游,东邻安徽,西连重庆,西北与陕西接壤,南接江西、湖南,北与河南毗邻。通过查询湖北宜昌疫情防控最新政策可知,截止到2022年10月25日,此地已无新增疫情,是低风险地区,新...
宜昌是疫情中风险地区吗2026/03/10
湖北宜昌当前的新冠疫情如何〖壹〗、稳定。湖北省位于中国中部,长江中游,东邻安徽,西连重庆,西北与陕西接壤,南接江西、湖南,北与河南毗邻。通过查询湖北宜昌疫情防控最新政策可知,截止到2022年10月25日,此地已无新增疫情,是低风险地区,新...