-
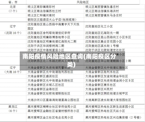
南阳疫情风险地区查询(南阳疫区分类)
怎么查询地区疫情风险等级〖壹〗、全国风险等级查询入口国务院微信小程序用户可通过微信搜索“国务院客户端”小程序,进入后点击“疫情风险查询”功能,即可查看全国中高风险地区实时名单。该平台数据由国家卫生健康委员会提供,更新及时且权威。〖贰〗、在...
南阳疫情风险地区查询2026/03/13
怎么查询地区疫情风险等级〖壹〗、全国风险等级查询入口国务院微信小程序用户可通过微信搜索“国务院客户端”小程序,进入后点击“疫情风险查询”功能,即可查看全国中高风险地区实时名单。该平台数据由国家卫生健康委员会提供,更新及时且权威。〖贰〗、在...