2022年吉林长春疫情最新消息:近来属于什么风险等级?今天封城了?_百度...
〖壹〗、022年吉林长春3月10日0-24时新增本土确诊2例 、无症状21例、境外输入1例,属低风险地区且未封城 ,仅实施封闭式管理。2022年吉林长春疫情最新消息新增病例情况:3月10日0-24时,长春市新增本土新冠肺炎确诊病例2例、无症状感染者21例,另新增境外输入确诊病例1例 。

〖贰〗 、022年吉林长春疫情属于低风险地区 ,今天并未封城。以下是详细情况:风险等级:近来,2022吉林长春疫情属于低风险地区。但请注意,疫情形势可能随时变化 ,建议关注官方通报以获取最新信息 。封城情况:虽然疫情形势严峻,但吉林长春并未实施封城措施。
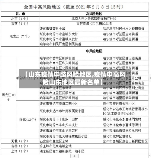
〖叁〗、022吉林疫情最新情况封城了吗 2022吉林疫情没有封城。不过,近来吉林珲春一地划定中风险地区 ,多地划定为封控区 。 3月3日下午,吉林市、延边州分别召开疫情防控工作新闻发布会,就吉林市 、珲春市疫情防控工作情况进行发布。

吉林公主岭疫情情况严峻,该市采取了怎样的防疫举措?
〖壹〗、吉林省公主岭市委组织部携手爱心企业党组织为防控一线送去了口罩、消毒液 、医用酒精、扶正解毒茶、方便面 、柑橘、面包、香肠、矿泉水 、测温仪、护目镜、一次性鞋套等急需物资。
〖贰〗 、公主岭市防疫政策:公主岭市可能会根据北京的疫情情况 ,制定相应的防疫措施,包括但不限于隔离观察、核酸检测等 。因此,从北京返回公主岭前,比较好先了解当地的防疫政策。
〖叁〗、据吉林省卫健委通报 ,1月15日,吉林省新增13例无症状感染者,均在公主岭市 ,与1月13日通报的无症状感染者3在公主岭市范家屯镇艾尚瀚邦养生会馆培训授课有关。
〖肆〗 、为严格落实内防反弹的防控策略,对返乡人员加强疫情防控管理十分必要 。核酸检测是近来尽早发现新冠病毒感染者的有效手段,要求返乡人员持核酸检测阴性证明能够有效降低疫情传入农村的风险 ,保障大家度过一个健康、平安的春节。
吉林公主岭市所有居民居家隔离,相关措施如何?
〖壹〗、住宅在线2020-02-0617:53:20居家隔离具体措施离观察14天以上的措施,隔离期间禁止一切与外界的直接接触。必须对所有居家隔离对象下发告知书,倡导使用微信 、短信等方式进行告知 ,被告知人要确认收到告知信息。
〖贰〗、疫情防控措施:在疫情爆发初期,长春市迅速定位至疫情原发地公主岭市,并开展了全员核酸检测 。公主岭市要求所有居民居家隔离 ,生活必需品由村屯、社区 、小区配送,这是为了有效控制疫情传播而采取的临时性措施,并非封城。
〖叁〗、居家隔离的关键在于实施严格的个人独立措施,确保隔离人员的健康安全。首要的是 ,确保他们单独居住,无论是单独的房间还是经过隔断的区域,尽量避免直接或间接的接触他人 。在饮食方面 ,隔离人员应在单独的环境中用餐,使用专用餐具,并在用餐后进行独立的清洗、消毒和存放 ,以防止交叉感染。
〖肆〗、勤通风。居家隔离要注意的问题之一就是勤通风 。居家隔离错误的做法就是门窗紧闭,不通风透气。正确的做法应该是勤通风,即使隔离在家也要勤通风 ,不要门窗紧闭,因为空气不流通,会让病毒的传播更厉害 ,室内的空气也会更浑浊。勤洗手 。居家隔离要注意的问题之二就是勤洗手。
〖伍〗 、是的,居家隔离七天是从返回当地并开始隔离的第一天算起。当天就会有人来进行登记,并开始执行居家隔离的各项措施 。居家隔离的相关要求:全家不得外出:在居家隔离医疗观察期间,全家成员均不得外出 ,观察对象应安置在通风良好的单人房间内,避免随意参观。
2020年公主岭疫情封城时间
〖壹〗、022年11月14日。根据疫情防控政策,截止2022年11月14日 ,2020年公主岭疫情封城。公主岭市,吉林省省直管市,由长春市代管 。公主岭市地处吉林省中西部 ,东辽河中游右岸。
〖贰〗、022年吉林长春是否封城官方明确未封城:长春市未实施全面封城,但自3月11日起对全市小区(村) 、单位实行封闭式管理,解除时间另行通知。出入管理规定:居民需持社区(村)开具的出入证进出;公安干警、医护人员等必要流动人员需持相关证件或疫情防控指挥部证明;封闭管理期间 ,非必要流动被严格限制 。
〖叁〗、021年公主岭并未封城。以下是具体分析: 疫情防控措施:在疫情爆发初期,长春市迅速定位至疫情原发地公主岭市,并开展了全员核酸检测。公主岭市要求所有居民居家隔离 ,生活必需品由村屯 、社区、小区配送,这是为了有效控制疫情传播而采取的临时性措施,并非封城 。
〖肆〗、公主岭市逐步恢复交通营运,自2021年2月4日0时起生效。市区公交车和出租车全面恢复营运 ,但出租车不得出城。 除范家屯镇 、陶家屯镇马家店村外的所有域内客运线路将根据疫情形势适时恢复,并调整客运班次以适应客流量 。 全市交通营运将根据疫情发展进行动态调整。
吉林省疫情最新消息!
〖壹〗、月1日0 - 24时,吉林省新增确诊病例4例 ,新增无症状感染者3例。具体情况如下:新增确诊病例情况新发现确诊病例1例,来自通化市,是通过对隔离医学观察人员开展主动检测筛查发现 。既往报告的在定点医疗机构集中隔离医学观察的无症状感染者中 ,有3例转为确诊病例,均来自通化市。
〖贰〗、月21日0 - 24时,吉林省新增本地确诊病例1902例 ,新增本地无症状感染者563例。 具体情况如下:新增本地确诊病例情况总体情况:新增本地确诊病例1902例,包含轻型1891例 、普通型10例、重型1例。各地区分布 长春市1437例,其中含2例无症状感染者转为确诊病例 。
〖叁〗、吉林市针对疫情升级采取全面封闭管理、提级管控等多项措施 ,吉林省副省长安立佳坐镇舒兰指挥抗疫,全力遏制疫情蔓延扩散。全面实行封闭管理 吉林市副市长盖东平介绍,针对当前疫情形势,吉林市加大全市社会面管控力度。城区以居民小区为单位 ,乡村以自然屯为单位,全面实行封闭管理,严格防止人员随意出入 。
〖肆〗 、吉林省在3月1日至3月12日24时期间 ,12天内新增本地确诊病例逾两千例,现存本地确诊病例2058例、无症状感染者1530例,省委书记强调坚决防止瞒报、迟报 、缓报。疫情数据概况根据公开信息 ,吉林省在3月1日至3月12日24时的12天内,疫情形势严峻。全省现存本地确诊病例2058例,无症状感染者1530例 。
〖伍〗、月12日0时至24时 ,吉林省首次同时实现本土确诊病例和无症状感染者两个零新增,这是自2月28日以来首次出现这一情况。 具体信息如下:当日疫情数据:5月12日0时至24时,吉林省无新增本土确诊病例和无症状感染者 ,同时有36例确诊病例出院,67例无症状感染者解除隔离。
〖陆〗、同时,“吉林发布”公布最新任免消息,吉林省委决定由总督学 、省教育厅党组成员岳强兼任吉林农业科技学院党委书记;吉林农业科技学院党委书记张立峰被免职 。疫情源头与传播情况吉林省的此轮疫情最先出现在延边州珲春市 ,2月28日,延边州珲春市在“应检尽检 ”人群中发现阳性病例,为奥密克戎毒株。








