疫情7个高风险地区(疫情七个高风险地区)

全国疫情“中高风险 ”地区一览

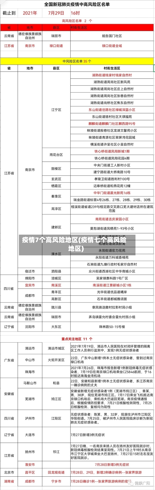
〖壹〗、截至近来,国内共有2个高风险地区 ,76个中风险地区,主要分布在陕西省 、河南省、浙江省等地,以下为详细信息(数据不包括港澳台地区):高风险地区:具体地区名单会随疫情形势动态调整 ,可通过权威渠道实时查询。

疫情7个高风险地区(疫情七个高风险地区)-第1张图片

〖贰〗、截至3月21日24时,全国现有38个高风险地区,602个中风险地区 。以下是高风险地区的详细名单:天津市 西青区(2个):精武镇“和光尘樾”一期建筑工地 ,西营门街跃升里商业街西区(三区)。河西区(1个):天塔街清海湾大众浴池。滨海新区(1个):天津临港经济区东方星城 。

疫情7个高风险地区(疫情七个高风险地区)-第2张图片

〖叁〗 、中风险地区:以县市区为单位,存在以下两种情况之一的地区:14天内有新增确诊病例,且累计确诊病例不超过50例;或累计确诊病例超过50例 ,但14天内未发生聚集性疫情。低风险地区:以县市区为单位 ,无确诊病例或连续14天无新增确诊病例的地区。

疫情7个高风险地区(疫情七个高风险地区)-第3张图片

〖肆〗、查询方式:点击进入上海本地宝的风险专题页面,可获取全面的风险地区数据 。附加功能:关注微信公众号“上海本地宝”,在对话框搜索【风险】 ,即可便捷获取实时更新的全国疫情风险等级和中高风险地区名单。注意:以上数据仅限于中国大陆地区,不包括港澳台。

北京新增22例本土感染者,已有两地升级高风险

月25日16时至26日16时,北京市新增本土新冠肺炎病毒感染者22例 ,其中确诊病例21例、无症状感染者1例,分布在朝阳区 、房山区、顺义区、昌平区 、丰台区和延庆区 。本轮疫情已累计报告92例感染者,北京现有2个高风险地区和12个中风险地区 ,并将投放政府鸡蛋储备100吨 。

月1日下午北京市通报,4月30日15时至5月1日15时,北京市新增本土新冠肺炎病毒感染者55例 ,其中确诊病例51例 、无症状感染者4例,并决定自5月1日起正式启用小汤山方舱医院。新增本土感染者情况 数量与类型:4月30日15时至5月1日15时,新增本土感染者55例 ,包括确诊病例51例、无症状感染者4例。

月22日0时至24时 ,北京新增3例本地确诊病例,均位于大兴区天宫院街道融汇社区,无新增疑似病例、无症状感染者及境外输入病例 ,具体情况如下:病例1:男性,38岁,1月21日出现发热症状 ,由120负压救护车转至大兴区人民医院 。

月13日15时至14日15时,北京新增本土新冠肺炎病毒感染者40例,首都疫情防控形势严峻复杂 ,新增一起韵达快递长阳分部相关聚集性疫情,房山区部分区域升级风险等级并采取严格防控措施。新增本土感染者情况5月14日0时至15时,北京市新增本土新冠肺炎病毒感染者17例。

疫情高风险有哪些省份

河南省:一些地市在面对疫情输入或本土疫情时 ,也会有部分地区被列为中风险 。比如安阳 、许昌等地,在疫情传播链条涉及当地时,相关区域会根据疫情形势和防控要求 ,调整风险等级 ,采取如加强交通管制、限制人员流动等措施,以控制疫情蔓延。

江苏省是近来全国疫情最为严重的省份之一。根据最新的中高风险区域名单,江苏省拥有2个高风险地区和50个中风险地区 。8月1日 ,江苏新增40例本土确诊病例,其中11例为轻型,29例为普通型。同时 ,新增2例本土无症状感染者,以及3例境外输入确诊病例。

江苏省,河南省 ,河北省,河北省,新疆 。截至2022年11月14日 ,防疫政策显示,国内江苏省,河南省 ,河北省 ,河北省,新疆,疫情高风险。疫情防控主体责任意识 ,严格执行各项疫情防控工作要求,坚决落实好各项疫情防控举措,共同构建更加牢固的市场领域防疫安全屏障。

基孔肯雅热高风险城市主要包括浙江、福建 、广东、广西、海南 、云南6个省份的城市 。分析如下:地区划分:这些地区被划分为基孔肯雅热流行风险Ⅰ类地区 ,意味着在这些地区基孔肯雅热的流行风险相对较高 。媒介因素:这些高风险地区的媒介伊蚊活跃期较长,为基孔肯雅热的传播提供了有利条件。

月以来本土感染者破万,这波疫情涉及的省份有天津市、河北省、吉林省 、江苏省、福建省、山东省 、陕西省 、甘肃省、北京市、内蒙古自治区 、辽宁省、黑龙江省、上海市 、河南省、广东省、广西壮族自治区 、重庆市、云南省。

相关推荐

  • 佛山地区疫情报道数据图/佛山市疫情地图,有哪些小区

    佛山地区疫情报道数据图/佛山市疫情地图,有哪些小区

    2022年4月1日佛山市新冠肺炎疫情情况〖壹〗、022年4月1日佛山市新冠肺炎疫情情况如下:新增确诊病例:4月1日0-24时,佛山市新增2例境外输入确诊病例,均来自韩国。病例1和病例2于3月30日从韩国出发,当日抵达广州白云机场入境,全程闭环转运至集中隔离点。集中隔离期间检测新冠病毒核酸阳性,即转定点医院隔离治疗,诊断为确诊病例。〖贰〗、022年4月6...

  • 【快递停运疫情地区查询,2020快递停运查询】

    【快递停运疫情地区查询,2020快递停运查询】

    怎么查当地快递是否停运登录快递公司官方网站查询访问快递公司官方网站,输入单号或选取“服务网点查询”,查看当地网点运营状态。部分官方网站会直接公示停运区域及时间。拨打快递公司客服电话直接联系快递公司客服(如顺丰9533中通95311),提供单号或询问当地网点是否停运。客服会告知具体原因及预计恢复时间。要查询当地快递是否停运,可以采取以下几种方法:直接联系快递...

  • 意大利疫情高风险地区(意大利疫情高风险地区名单)

    意大利疫情高风险地区(意大利疫情高风险地区名单)

    注意!外交部发布最新疫情高风险国家名单外交部4月2日新公布了26个疫情高风险国家,具体名单及说明如下:完整国家名单意大利、美国、西班牙、德国、伊朗、法国、韩国、瑞士、英国、荷兰、奥地利、比利时、挪威、葡萄牙、瑞典、澳大利亚、巴西、土耳其、马来西亚、丹麦、加拿大、以色列、捷克、爱尔兰、菲律宾、泰国。中国外交部发布的全球各国旅行风险等级显示,英国为中风险地区,...

  • 湛江现在是什么地区疫情/湛江现在是什么地区疫情严重

    湛江现在是什么地区疫情/湛江现在是什么地区疫情严重

    广东湛江是低风险地区吗,广东湛江属于高风险地区吗〖壹〗、广东湛江近来存在中高风险地区,大部分地区为低风险地区。以下是详细解低风险地区情况:根据国家卫建委的相关规定,中高风险区所在县(市、区、旗)的其他地区被划为低风险区。在湛江市,虽然部分地区被划定为高风险区和中风险区,但湛江市未被整体划定为高风险或中风险地区,因此湛江的大部分地区属于低风险地区。〖贰〗、属...

  • 疫情7个高风险地区(疫情七个高风险地区)

    疫情7个高风险地区(疫情七个高风险地区)

    全国疫情“中高风险”地区一览〖壹〗、截至近来,国内共有2个高风险地区,76个中风险地区,主要分布在陕西省、河南省、浙江省等地,以下为详细信息(数据不包括港澳台地区):高风险地区:具体地区名单会随疫情形势动态调整,可通过权威渠道实时查询。〖贰〗、截至...

  • 北京王四营地区疫情图表(北京王四营疫情严重吗)

    北京王四营地区疫情图表(北京王四营疫情严重吗)

    北京市朝阳区王四营乡蓝天官庄是否高风险地区不是。通过查询相关资料显示,截止到2022年10月7日北京新增确诊病例5个,新增无症状0个,有中高风险地区四个,其中不包括四营乡蓝天官庄。具体疫情消息以官方通知为准。北京,简称“京”,是中华人民共和国的首都。四个中央直辖市之一,全国第二大城市。是全国政治中心、文化中心、世界交往中心、科技创新中心,是世界著名古都和现...

  • 【疫情高危地区一般封几天,疫情高危地段】

    【疫情高危地区一般封几天,疫情高危地段】

    2023过完年回广州要隔离14天吗〖壹〗、023过完年回广州是否需要隔离14天,取决于你的出发地和行程情况:国内高危地区:对近14天有高危地区生活史的回粤人员,需要进行14天集中隔离医学观察,并于1日、14日进行新冠状病毒核酸检测。〖贰〗、疫情背景下,国家对境外回国人员的防疫政策一直保持着严谨。近来来看,2023年回国的人员依然需要执行隔离措施,尽管隔离时...

  • 湖北恩施地区疫情(湖北恩施市疫情)

    湖北恩施地区疫情(湖北恩施市疫情)

    湖北恩施现在属于什么风险地区?〖壹〗、根据近来湖北恩施的确诊病例和和风险等级的划分标准判断,湖北省恩施市现在属于低风险地区。湖北恩施疫情现状:近来湖北恩施地区核酸和抗体检测结果均为阴性,无新冠肺炎确诊病例、疑似病例、无症状感染者和密切接触者。〖贰〗、封城了。通过查询相关资料显示:截止到2022年9月27日,湖北恩施仍有中高风险地区,共计28处,是处于疫情防...

  • 防控疫情各地区电话(疫情防控电话号码是多少)

    防控疫情各地区电话(疫情防控电话号码是多少)

    请收好!全省各地疫情防控询问电话一览表各地询问电话可能因政策调整或机构变动产生变化;实际使用时建议通过当地政府官方网站、官方公众号等渠道二次核实最新号码;若拨打过程中发现号码失效或无人接听,可联系上一级行政区(如地级市)防控部门协助转接。蚌埠市,电话归属:市本级,疫情防控询问电话:0552-12345,服务时间:全天24小时。蚌埠市,电话归属:市疾控,疫情...

  • 【武汉是疫情低风险地区吗,武汉是否是低风险地区】

    【武汉是疫情低风险地区吗,武汉是否是低风险地区】

    武汉现状如何?新房市场费用趋势:2026年1月环比上涨0.1%,延续2025年12月止跌回升态势,2025年全年成交96万套居全国首位。促销活动:春节期间推出房产+文旅/年俗联动营销,如宜居武汉·暖心安家返乡置业活动。数据显示,武汉近两年工资水平有所下降,可能由经济下行或就业竞争加剧导致。企业招聘成本降低,侧面反映劳动力市场供大于求的现状。例如,部分行...

返回顶部