厚劳省雄起了(4月15日日本疫情)
〖壹〗、全国整体数据新增确诊:547人(较前日+28人),埼玉县单日新增61人创比较高纪录(加粗标出)。新增死亡:18人(较前日-1人),死亡率04%(累计死亡192人) 。现存感染:9427人;累计治愈:1546人(+49人);重症患者:173人(较前日至少增加12人)。

〖贰〗 、妈妈从网上给我找到2009年甲流高发期时的新闻:据卫生部14日通报 ,9月11日15时至9月14日15时,我国内地新增甲型H1N1流感确诊病例1598例。世界卫生组织在11日说,近来甲型H1N1流感已造成全球至少3205人死亡 。 多么吓人的数据啊。
〖叁〗、你们好!今天我为大家演讲的题目是“祖国在我心中”。五千年漫漫征程 ,一路风雨一路行 。中华民族曾有过向世界开放,国力强盛的汉唐辉煌,也有过闭关锁国 ,落后挨打的近代耻辱。前进的道路充满艰辛,但艰辛蕴寓着希望。如今走向世界的中国,脚步迈得更加坚定、更加铿镪 、、更加豪迈 。
〖肆〗、归根结底 ,德国的科技之所以强于别国,一是因为德国奋发自强,二是其他国家固步自封满足现状。另外: 发达的经济 ,雄厚的科技基础。德国是第二次工业革命的发源地 。 国家十分重视教育和在科技上的投入。英法是老牌帝国主义国家,有广大殖民地。

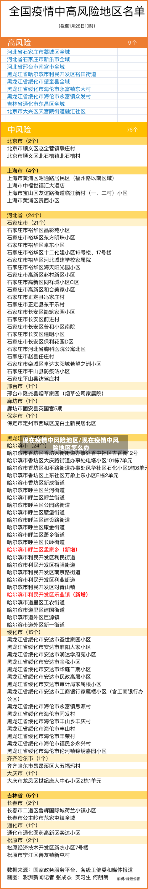
什么叫重点疫区
〖壹〗 、重点疫区指累计确诊病例数超过100的城市或地区,包括国内特定城市及境外疫情严重国家/地区。具体说明如下:国内重点疫区判定标准及实例国内重点疫区通常以累计确诊病例数作为核心判定依据,标准为累计确诊病例超过100例的城市 。
〖贰〗、重点疫区的定义与划分:重点疫区指的是新型冠状病毒疫情较为严重的地区 ,通常以某一省份为主要疫源地。具体的划分是基于疫情的感染人数、传播范围 、医疗资源等多方面的因素综合考量得出的。 湖北省作为重点疫区:作为疫情的发源地,湖北省尤其是武汉市在疫情期间面临着极大的挑战 。
〖叁〗、广州规定的重点疫区:重点疫区是指湖北全省。鉴于温州近期疫情基本控制,从即日起 ,不再将温州来粤人员列入疫情高发地名单。现在,中国境外的重点疫区是意大利、韩国和日本,所以们对于从这些国家进入和境内的要严格把控 。
〖肆〗 、按照规定 ,14天内有新增以及有本土新冠病毒感染者,或有中高风险地区地区的行政区域,卫健委就可以把那个城市划为疫情防控重点关注地区。新型冠状病毒是属于冠状病毒中的一种 ,主要是由感冒以及中东呼吸综合症和严重急性呼吸综合症等引起的一种病毒,新型冠状病毒,是以前从未发现的一种冠状病毒新型毒株。
日本国为什么将“紧急状态 ”局限在七个地区?
日本将“紧急状态”局限在七个地区 ,主要基于以下几方面原因:疫情日益蔓延,警示国民重视:日本疫情虽不算惨烈,但每天统计数据与日俱增,年轻人聚餐、中老年人夜店聚集及大众赏樱花等行为造成数起群聚性感染 ,疫情呈稍有疏忽即刻“爆发”的严重状态 。
宣布背景与过程 4月7日,安倍已宣布东京都等7个地区自当天起至5月6日进入紧急状态。但随着新冠疫情在日本持续扩散,安倍考虑宣布其他40个道府县也进入紧急状态 ,结束时间同样为5月6日,此次宣布是对4月7日措施的后续扩展。安倍认为,要遏制疫情扩大 ,必须全国一齐采取措施控制人员流动 。
总结:日本在紧急状态期间允许中韩等11国人员入境,是经济需求与防疫风险权衡的结果。政策通过“分国应对 ”变异病毒、强化入境条件和管理措施,试图在控制疫情的同时减少对世界交流和经济的冲击。未来政策可能随疫情变化进一步调整 ,但当前框架下,符合条件的商务、留学和技能实习人员仍可正常入境。
新冠周报:战不胜新冠病毒?但可以降低胜利的标准啊
〖壹〗 、新冠疫情周报核心结论:全球疫情再次恶化,疫苗在降低重症和死亡方面效果显著 ,但依靠疫苗接种完全阻止病毒传播的目标难以实现;人类因此调整了“战胜病毒”的标准,从追求群体免疫转向降低重症和死亡风险 。全球疫情现状:再次恶化整体趋势:根据纽约时报疫情追踪器,最近两周全球单日新增病例较前增长6%,病死人数较前降低18%。
〖贰〗、病例数与死亡率无关联:当新增病例数的变化不再引发死亡率的同步波动 ,即两者数据呈现独立趋势时,表明病毒对人群健康的威胁已显著降低。例如,即使病例数短期上升 ,死亡率仍维持稳定低位,说明医疗系统能够有效应对,且病毒致病力减弱 。
〖叁〗、然而 ,到了2023年第1周,南 、北方省份的流感样病例百分比正在持续下降,同时流感病毒检测阳性率也处于较低水平。尽管如此 ,这些阳性率仍然高于2020年同期水平,说明流感病毒(可能包括新冠病毒及其他流感病毒)的传播虽然有所减缓,但并未完全停止。








